WARNING:
JavaScript is turned OFF. None of the links on this concept map will
work until it is reactivated.
If you need help turning JavaScript On, click here.
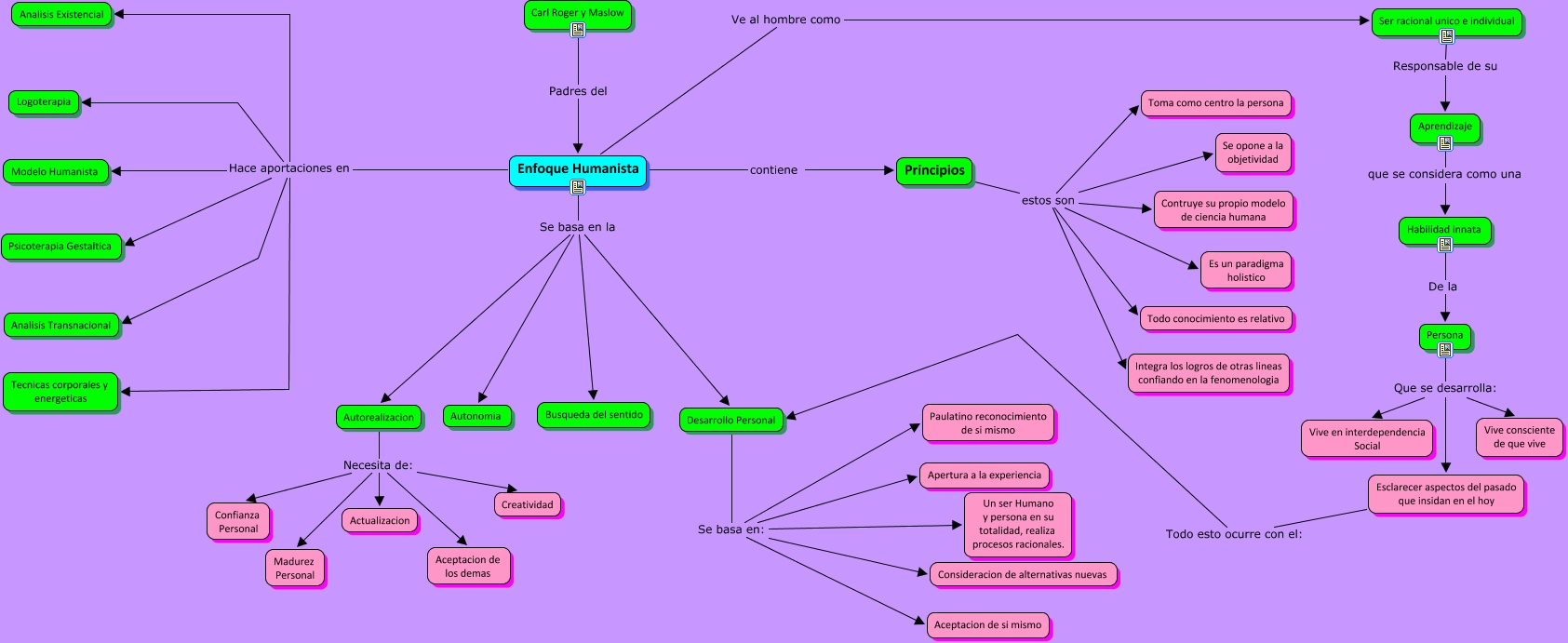
This Concept Map, created with IHMC CmapTools, has information related to: Mapa Conceptual Flor Siguencia, Autorealizacion Necesita de: Actualizacion, Enfoque Humanista Hace aportaciones en Analisis Existencial, Principios estos son Integra los logros de otras lineas confiando en la fenomenologia, Enfoque Humanista Hace aportaciones en Logoterapia, Enfoque Humanista Se basa en la Desarrollo Personal, Principios estos son Todo conocimiento es relativo, Principios estos son Es un paradigma holistico, Enfoque Humanista Ve al hombre como Ser racional unico e individual, Principios estos son Contruye su propio modelo de ciencia humana, Enfoque Humanista Hace aportaciones en Modelo Humanista, Enfoque Humanista contiene Principios, Autorealizacion Necesita de: Creatividad, Enfoque Humanista Hace aportaciones en Psicoterapia Gestaltica, Autorealizacion Necesita de: Madurez Personal, Enfoque Humanista Se basa en la Autonomia, Desarrollo Personal Se basa en: Apertura a la experiencia, Esclarecer aspectos del pasado que insidan en el hoy Todo esto ocurre con el: Desarrollo Personal, Persona Que se desarrolla: Vive consciente de que vive, Persona Que se desarrolla: Vive en interdependencia Social, Desarrollo Personal Se basa en: Consideracion de alternativas nuevas