WARNING:
JavaScript is turned OFF. None of the links on this concept map will
work until it is reactivated.
If you need help turning JavaScript On, click here.
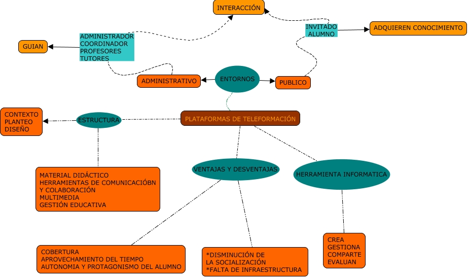
Este Cmap, tiene información relacionada con: EDUCACIÓN EN LINEA, PLATAFORMAS DE TELEFORMACIÓN ENTORNOS ADMINISTRATIVO, ADMINISTRATIVO ADMINISTRADOR COORDINADOR PROFESORES TUTORES INTERACCIÓN, PLATAFORMAS DE TELEFORMACIÓN ESTRUCTURA CONTEXTO PLANTEO DISEÑO, PLATAFORMAS DE TELEFORMACIÓN ESTRUCTURA MATERIAL DIDÁCTICO HERRAMIENTAS DE COMUNICACIÓBN Y COLABORACIÓN MULTIMEDIA GESTIÓN EDUCATIVA, PLATAFORMAS DE TELEFORMACIÓN HERRAMIENTA INFORMATICA CREA GESTIONA COMPARTE EVALUAN, PUBLICO INVITADO ALUMNO INTERACCIÓN, PLATAFORMAS DE TELEFORMACIÓN ENTORNOS PUBLICO, PUBLICO INVITADO ALUMNO ADQUIEREN CONOCIMIENTO, ADMINISTRATIVO ADMINISTRADOR COORDINADOR PROFESORES TUTORES GUIAN, PLATAFORMAS DE TELEFORMACIÓN VENTAJAS Y DESVENTAJAS *DISMINUCIÓN DE LA SOCIALIZACIÓN *FALTA DE INFRAESTRUCTURA, PLATAFORMAS DE TELEFORMACIÓN VENTAJAS Y DESVENTAJAS COBERTURA APROVECHAMIENTO DEL TIEMPO AUTONOMIA Y PROTAGONISMO DEL ALUMNO