WARNING:
JavaScript is turned OFF. None of the links on this concept map will
work until it is reactivated.
If you need help turning JavaScript On, click here.
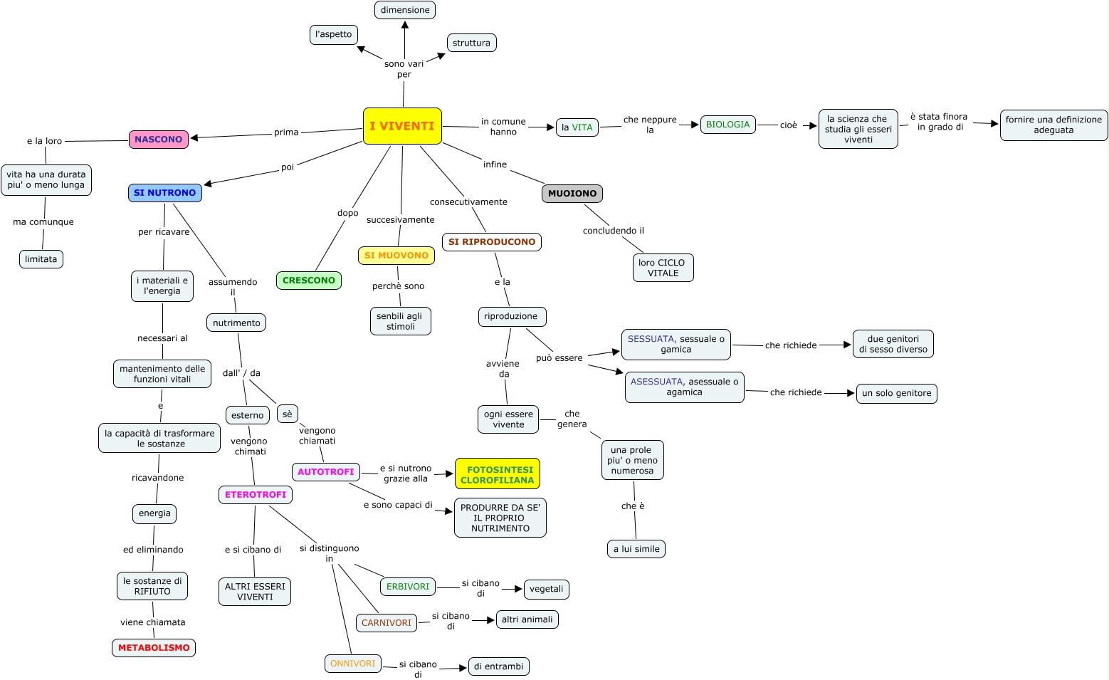
Questa Cmap, creata con IHMC CmapTools, contiene informazioni relative a: I VIVENTI ALESSIA ROVOLETTO 2°C, nutrimento dall' / da esterno, I VIVENTI poi SI NUTRONO, NASCONO e la loro vita ha una durata piu' o meno lunga, ETEROTROFI si distinguono in ERBIVORI, una prole piu' o meno numerosa che è a lui simile, sè vengono chiamati AUTOTROFI, ETEROTROFI e si cibano di ALTRI ESSERI VIVENTI, la VITA che neppure la BIOLOGIA, SI RIPRODUCONO e la riproduzione, ERBIVORI si cibano di vegetali, i materiali e l'energia necessari al mantenimento delle funzioni vitali, la scienza che studia gli esseri viventi è stata finora in grado di fornire una definizione adeguata, ASESSUATA, asessuale o agamica che richiede un solo genitore, I VIVENTI sono vari per dimensione, energia ed eliminando le sostanze di RIFIUTO, ETEROTROFI si distinguono in CARNIVORI, SI MUOVONO perchè sono senbili agli stimoli, I VIVENTI consecutivamente SI RIPRODUCONO, SI NUTRONO per ricavare i materiali e l'energia, I VIVENTI infine MUOIONO