WARNING:
JavaScript is turned OFF. None of the links on this concept map will
work until it is reactivated.
If you need help turning JavaScript On, click here.
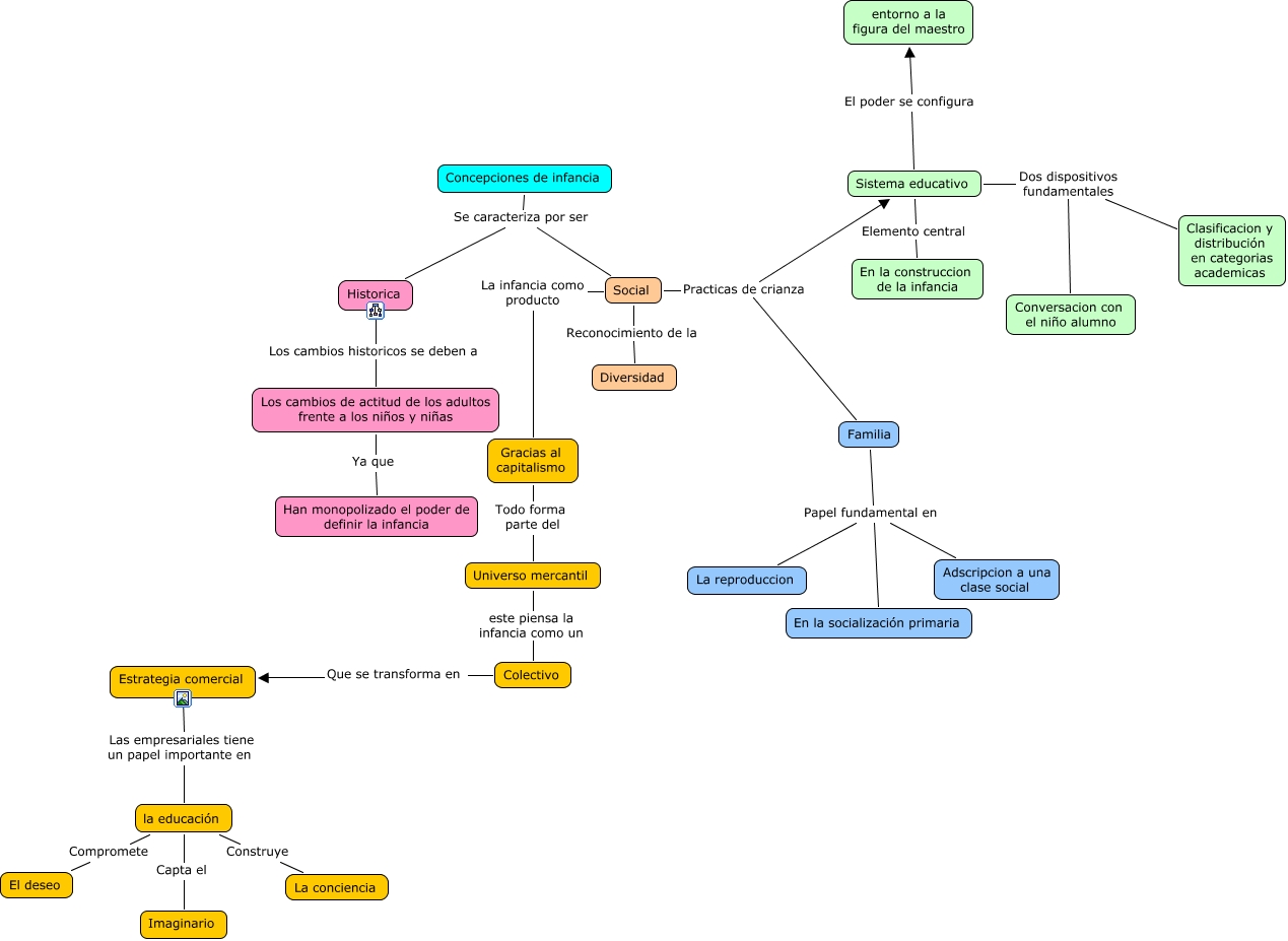
Este Cmap, tiene información relacionada con: Concepciones de infancia, Familia Papel fundamental en En la socialización primaria, Familia Papel fundamental en La reproduccion, la educación Compromete El deseo, Familia Papel fundamental en Adscripcion a una clase social, la educación Capta el Imaginario, Colectivo Que se transforma en Estrategia comercial, Sistema educativo El poder se configura entorno a la figura del maestro, Sistema educativo Dos dispositivos fundamentales Conversacion con el niño alumno, Universo mercantil este piensa la infancia como un Colectivo, Concepciones de infancia Se caracteriza por ser Social, Estrategia comercial Las empresariales tiene un papel importante en la educación, Social Practicas de crianza Familia, Los cambios de actitud de los adultos frente a los niños y niñas Ya que Han monopolizado el poder de definir la infancia, Concepciones de infancia Se caracteriza por ser Historica, la educación Construye La conciencia, Social Reconocimiento de la Diversidad, Social Practicas de crianza Sistema educativo, Gracias al capitalismo Todo forma parte del Universo mercantil, Sistema educativo Dos dispositivos fundamentales Clasificacion y distribución en categorias academicas, Sistema educativo Elemento central En la construccion de la infancia