WARNING:
JavaScript is turned OFF. None of the links on this concept map will
work until it is reactivated.
If you need help turning JavaScript On, click here.
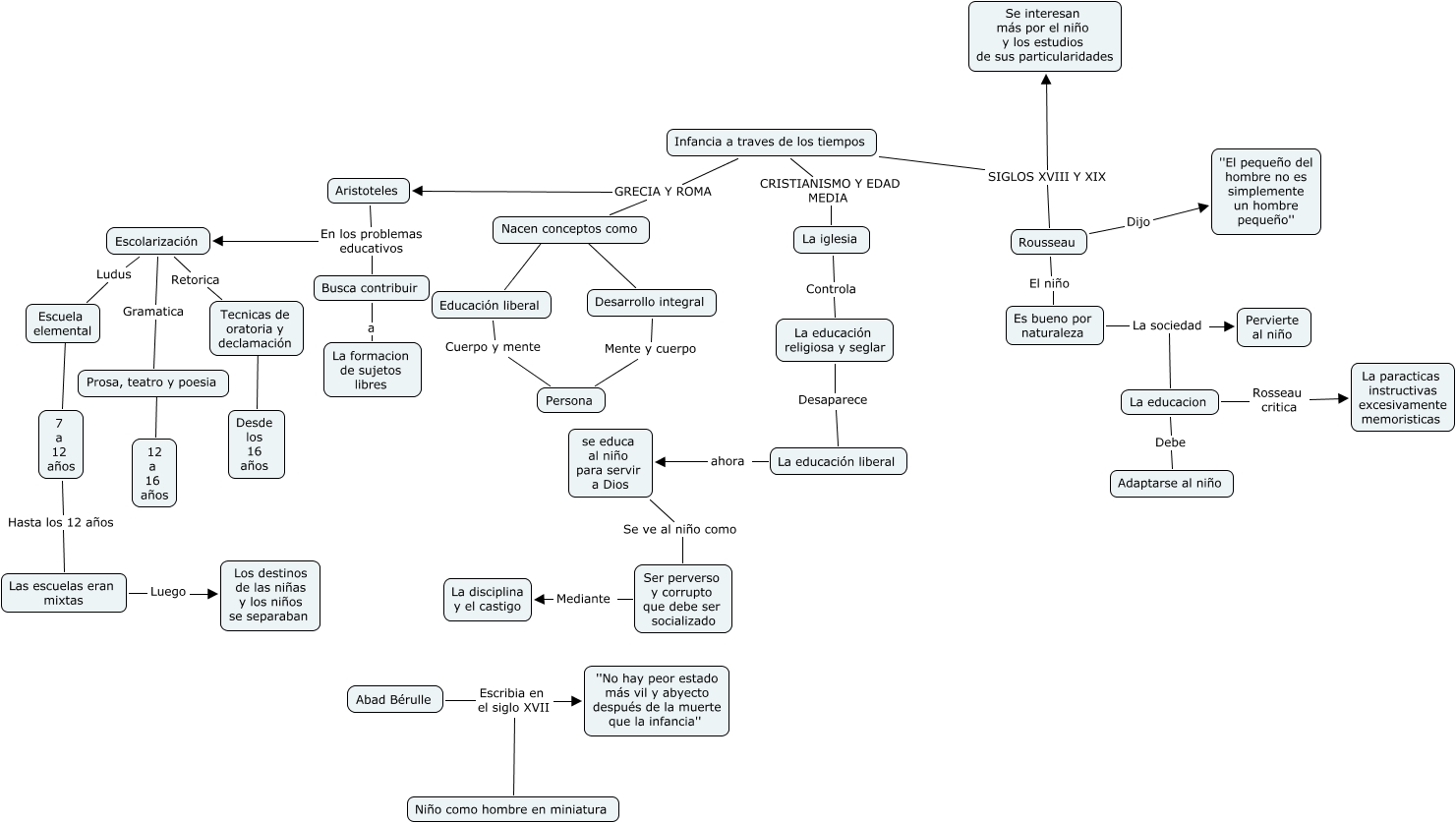
Este Cmap, tiene información relacionada con: infancia2, Rousseau El niño Es bueno por naturaleza, La educación liberal ahora se educa al niño para servir a Dios, Rousseau Dijo ''El pequeño del hombre no es simplemente un hombre pequeño'', Educación liberal Cuerpo y mente Persona, Aristoteles En los problemas educativos Busca contribuir, Aristoteles En los problemas educativos Escolarización, Abad Bérulle Escribia en el siglo XVII Niño como hombre en miniatura, Infancia a traves de los tiempos GRECIA Y ROMA Aristoteles, Escolarización Retorica Tecnicas de oratoria y declamación, La iglesia Controla La educación religiosa y seglar, Desarrollo integral Mente y cuerpo Persona, La educacion Debe Adaptarse al niño, La educación religiosa y seglar Desaparece La educación liberal, Prosa, teatro y poesia ???? 12 a 16 años, 7 a 12 años Hasta los 12 años Las escuelas eran mixtas, La educacion Rosseau critica La paracticas instructivas excesivamente memoristicas, se educa al niño para servir a Dios Se ve al niño como Ser perverso y corrupto que debe ser socializado, Infancia a traves de los tiempos CRISTIANISMO Y EDAD MEDIA La iglesia, Escuela elemental ???? 7 a 12 años, Nacen conceptos como ???? Educación liberal