WARNING:
JavaScript is turned OFF. None of the links on this concept map will
work until it is reactivated.
If you need help turning JavaScript On, click here.
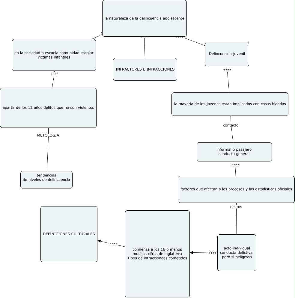
Este Cmap, tiene información relacionada con: CUADRO DELINCUANCIA ADOLESCENTE (PAUL), la naturaleza de la delincuencia adolescente ???? en la sociedad o escuela comunidad escolar victimas infantiles, factores que afectan a los procesos y las estadisticas oficiales delitos acto individual conducta delictiva pero si peligrosa, informal o pasajero conducta general ???? factores que afectan a los procesos y las estadisticas oficiales, la naturaleza de la delincuencia adolescente ???? Delincuencia juvenil, apartir de los 12 años delitos que no son violentos METOLOGIA tendencias de niveles de delincuencia, la mayoria de los jovenes estan implicados con cosas blandas contacto informal o pasajero conducta general, la naturaleza de la delincuencia adolescente ???? INFRACTORES E INFRACCIONES, Delincuencia juvenil ???? la mayoria de los jovenes estan implicados con cosas blandas, comienza a los 16 o menos muchas cifras de inglaterra Tipos de infraccionaes cometidos ???? DEFINICIONES CULTURALES, en la sociedad o escuela comunidad escolar victimas infantiles ???? apartir de los 12 años delitos que no son violentos, acto individual conducta delictiva pero si peligrosa ???? comienza a los 16 o menos muchas cifras de inglaterra Tipos de infraccionaes cometidos