WARNING:
JavaScript is turned OFF. None of the links on this concept map will
work until it is reactivated.
If you need help turning JavaScript On, click here.
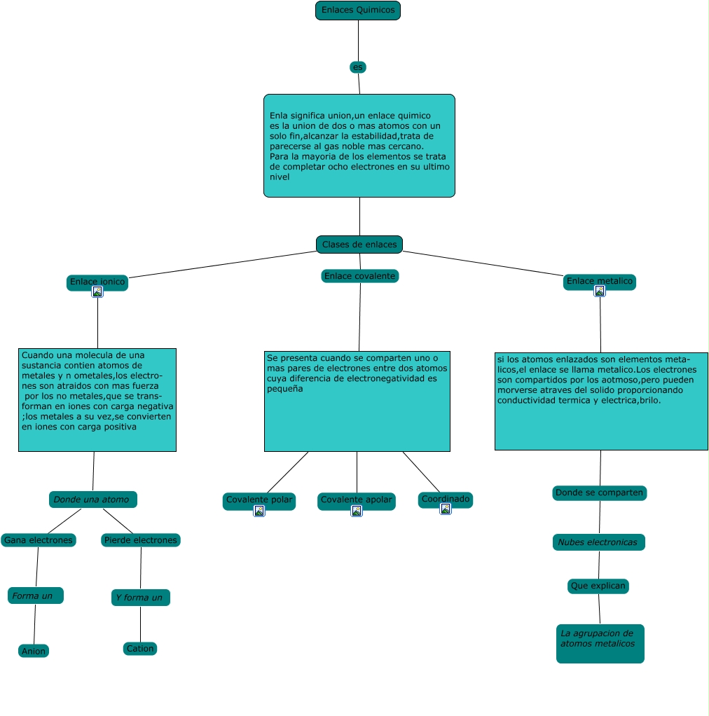
Este Cmap, tiene información relacionada con: Enlaces Quimicos, Forma un Anion, Se presenta cuando se comparten uno o mas pares de electrones entre dos atomos cuya diferencia de electronegatividad es pequeña Coordinado ????, Clases de enlaces Enlace metalico si los atomos enlazados son elementos meta- licos,el enlace se llama metalico.Los electrones son compartidos por los aotmoso,pero pueden morverse atraves del solido proporcionando conductividad termica y electrica,brilo., Cuando una molecula de una sustancia contien atomos de metales y n ometales,los electro- nes son atraidos con mas fuerza por los no metales,que se trans- forman en iones con carga negativa ;los metales a su vez,se convierten en iones con carga positiva ???? Donde una atomo, Y forma un Cation ????, Donde una atomo Gana electrones Forma un, Nubes electronicas Que explican La agrupacion de atomos metalicos, si los atomos enlazados son elementos meta- licos,el enlace se llama metalico.Los electrones son compartidos por los aotmoso,pero pueden morverse atraves del solido proporcionando conductividad termica y electrica,brilo. Donde se comparten Nubes electronicas, Se presenta cuando se comparten uno o mas pares de electrones entre dos atomos cuya diferencia de electronegatividad es pequeña Covalente apolar ????, Enlaces Quimicos es Enla significa union,un enlace quimico es la union de dos o mas atomos con un solo fin,alcanzar la estabilidad,trata de parecerse al gas noble mas cercano. Para la mayoria de los elementos se trata de completar ocho electrones en su ultimo nivel, Clases de enlaces Enlace covalente Se presenta cuando se comparten uno o mas pares de electrones entre dos atomos cuya diferencia de electronegatividad es pequeña, Clases de enlaces ???? Enla significa union,un enlace quimico es la union de dos o mas atomos con un solo fin,alcanzar la estabilidad,trata de parecerse al gas noble mas cercano. Para la mayoria de los elementos se trata de completar ocho electrones en su ultimo nivel, Donde una atomo Pierde electrones Y forma un, Se presenta cuando se comparten uno o mas pares de electrones entre dos atomos cuya diferencia de electronegatividad es pequeña Covalente polar ????, Clases de enlaces Enlace ionico Cuando una molecula de una sustancia contien atomos de metales y n ometales,los electro- nes son atraidos con mas fuerza por los no metales,que se trans- forman en iones con carga negativa ;los metales a su vez,se convierten en iones con carga positiva