WARNING:
JavaScript is turned OFF. None of the links on this concept map will
work until it is reactivated.
If you need help turning JavaScript On, click here.
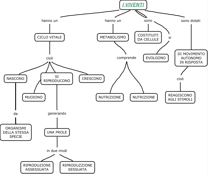
Questa Cmap, creata con IHMC CmapTools, contiene informazioni relative a: I VIVENTI, I VIVENTI hanno un METABOLISMO, SI RIPRODUCONO generando UNA PROLE, UNA PROLE in due modi RIPRODUZIONE ASSESSUATA, I VIVENTI sono COSTITUITI DA CELLULE, I VIVENTI hanno un CICLO VITALE, I VIVENTI si EVOLGONO, UNA PROLE in due modi RIPRODUZZIONE SESSUATA, NASCONO da ORGANISMI DELLA STESSA SPECIE, CICLO VITALE cioè NASCONO, CICLO VITALE cioè MUOIONO, METABOLISMO comprende NUTRIZIONE, METABOLISMO comprende NUTRIZIONE, CICLO VITALE cioè SI RIPRODUCONO, I VIVENTI sono dotati DI MOVIMENTO AUTONOMO IN RISPOSTA, DI MOVIMENTO AUTONOMO IN RISPOSTA cioè REAGISCONO AGLI STIMOLI, CICLO VITALE cioè CRESCONO