WARNING:
JavaScript is turned OFF. None of the links on this concept map will
work until it is reactivated.
If you need help turning JavaScript On, click here.
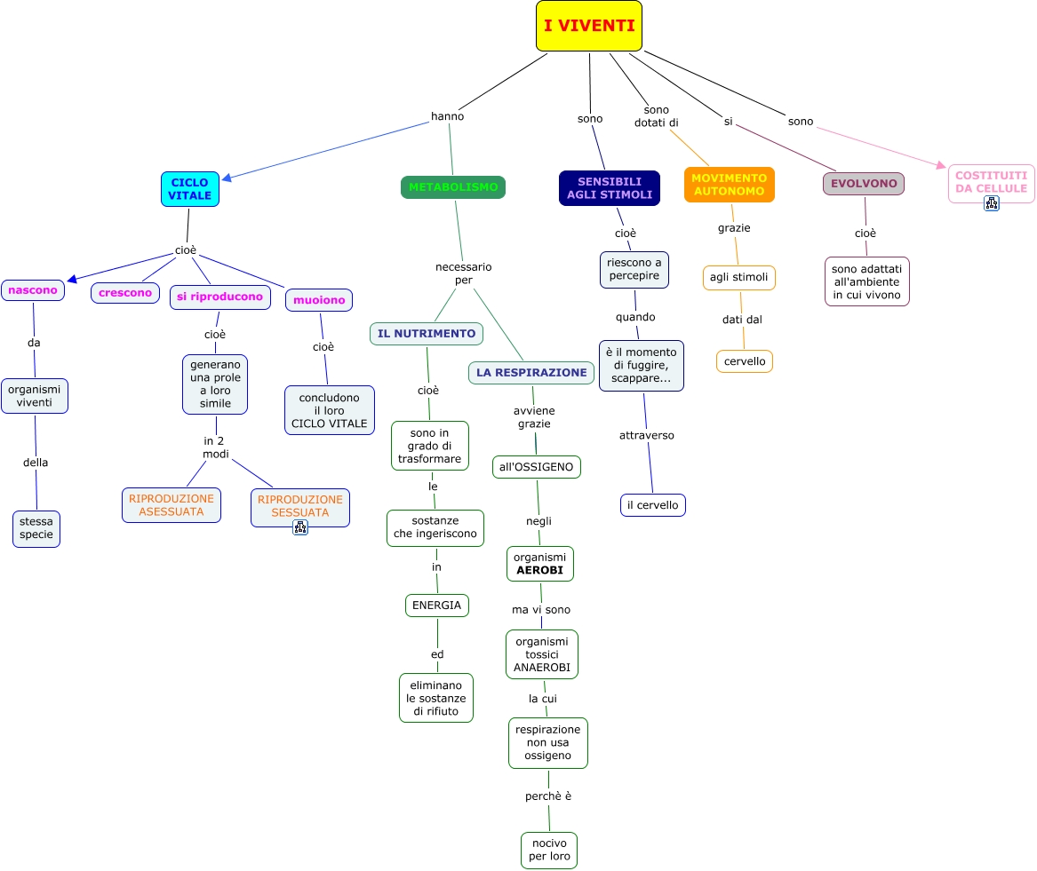
Questa Cmap, creata con IHMC CmapTools, contiene informazioni relative a: I VIVENTI 2 ALESSIA ROVOLETTO 2C, nascono da organismi viventi, LA RESPIRAZIONE avviene grazie all'OSSIGENO, CICLO VITALE cioè muoiono, ENERGIA ed eliminano le sostanze di rifiuto, sostanze che ingeriscono in ENERGIA, organismi tossici ANAEROBI la cui respirazione non usa ossigeno, LA RESPIRAZIONE avviene grazie all'OSSIGENO, CICLO VITALE cioè nascono, si riproducono cioè generano una prole a loro simile, agli stimoli dati dal cervello, I VIVENTI sono dotati di MOVIMENTO AUTONOMO, I VIVENTI sono COSTITUITI DA CELLULE, riescono a percepire quando è il momento di fuggire, scappare..., CICLO VITALE cioè si riproducono, generano una prole a loro simile in 2 modi RIPRODUZIONE ASESSUATA, IL NUTRIMENTO cioè sono in grado di trasformare, MOVIMENTO AUTONOMO grazie agli stimoli, organismi viventi della stessa specie, METABOLISMO necessario per LA RESPIRAZIONE, sono in grado di trasformare le sostanze che ingeriscono