WARNING:
JavaScript is turned OFF. None of the links on this concept map will
work until it is reactivated.
If you need help turning JavaScript On, click here.
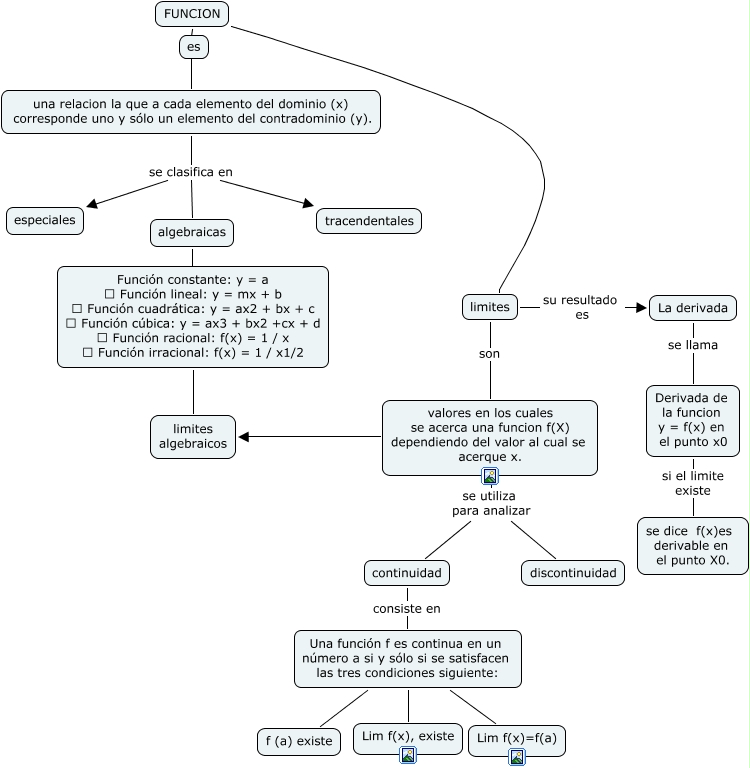
Este Cmap, tiene información relacionada con: funciones, limites, continuidad y derivada, valores en los cuales se acerca una funcion f(X) dependiendo del valor al cual se acerque x. limites algebraicos, Una función f es continua en un número a si y sólo si se satisfacen las tres condiciones siguiente: f (a) existe, Una función f es continua en un número a si y sólo si se satisfacen las tres condiciones siguiente: Lim f(x)=f(a), Derivada de la funcion y = f(x) en el punto x0 si el limite existe se dice f(x)es derivable en el punto X0., una relacion la que a cada elemento del dominio (x) corresponde uno y sólo un elemento del contradominio (y). se clasifica en tracendentales, una relacion la que a cada elemento del dominio (x) corresponde uno y sólo un elemento del contradominio (y). se clasifica en especiales, valores en los cuales se acerca una funcion f(X) dependiendo del valor al cual se acerque x. se utiliza para analizar discontinuidad, continuidad consiste en Una función f es continua en un número a si y sólo si se satisfacen las tres condiciones siguiente:, valores en los cuales se acerca una funcion f(X) dependiendo del valor al cual se acerque x. se utiliza para analizar continuidad, FUNCION una relacion la que a cada elemento del dominio (x) corresponde uno y sólo un elemento del contradominio (y)., una relacion la que a cada elemento del dominio (x) corresponde uno y sólo un elemento del contradominio (y). se clasifica en algebraicas, algebraicas pueden ser Función constante: y = a Función lineal: y = mx + b Función cuadrática: y = ax2 + bx + c Función cúbica: y = ax3 + bx2 +cx + d Función racional: f(x) = 1 / x Función irracional: f(x) = 1 / x1/2, Una función f es continua en un número a si y sólo si se satisfacen las tres condiciones siguiente: Lim f(x), existe, FUNCION limites, limites son valores en los cuales se acerca una funcion f(X) dependiendo del valor al cual se acerque x., La derivada se llama Derivada de la funcion y = f(x) en el punto x0, Función constante: y = a Función lineal: y = mx + b Función cuadrática: y = ax2 + bx + c Función cúbica: y = ax3 + bx2 +cx + d Función racional: f(x) = 1 / x Función irracional: f(x) = 1 / x1/2 limites algebraicos, limites su resultado es La derivada