WARNING:
JavaScript is turned OFF. None of the links on this concept map will
work until it is reactivated.
If you need help turning JavaScript On, click here.
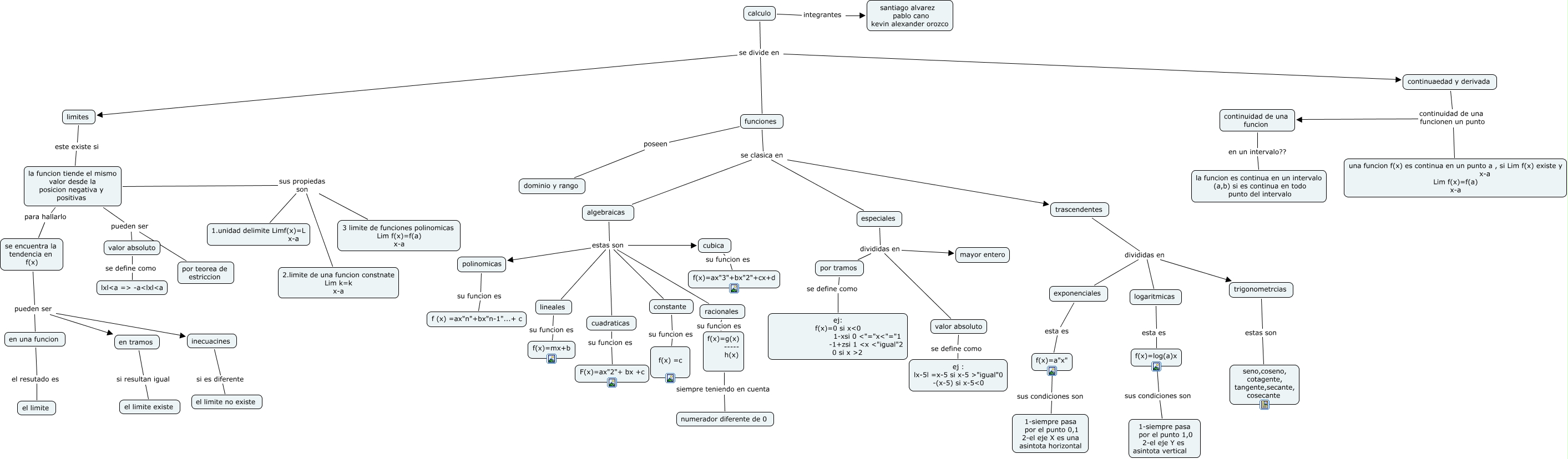
Este Cmap, tiene información relacionada con: mapa conceptual ,santiago alvarez,kevin orozco,pablo cano, calculo se divide en continuaedad y derivada, funciones poseen dominio y rango, racionales su funcion es f(x)=g(x) ----- h(x), continuaedad y derivada continuidad de una funcionen un punto continuidad de una funcion, en tramos si resultan igual el limite existe, por tramos se define como ej: f(x)=0 si xɘ 1-xsi 0 <"="x<"="1 -1+zsi 1 <x <"igual"2 0 si x ɮ, exponenciales esta es f(x)=a"x", la funcion tiende el mismo valor desde la posicion negativa y positivas pueden ser valor absoluto, calculo integrantes santiago alvarez pablo cano kevin alexander orozco, especiales divididas en mayor entero, algebraicas estas son cuadraticas, calculo se divide en funciones, la funcion tiende el mismo valor desde la posicion negativa y positivas para hallarlo se encuentra la tendencia en f(x), algebraicas estas son lineales, algebraicas estas son constante, logaritmicas esta es f(x)=log(a)x, algebraicas estas son racionales, trascendentes divididas en exponenciales, inecuacines si es diferente el limite no existe, algebraicas estas son cubica