WARNING:
JavaScript is turned OFF. None of the links on this concept map will
work until it is reactivated.
If you need help turning JavaScript On, click here.
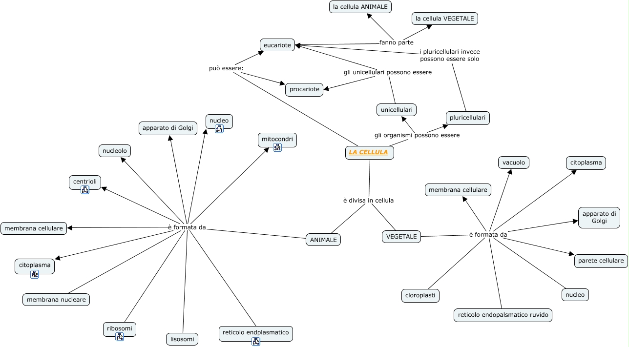
Questa Cmap, creata con IHMC CmapTools, contiene informazioni relative a: la CELLULA, ANIMALE è formata da centrioli, ANIMALE è formata da ribosomi, ANIMALE è formata da nucleolo, eucariote fanno parte la cellula ANIMALE, VEGETALE è formata da parete cellulare, VEGETALE è formata da cloroplasti, LA CELLULA può essere: eucariote, LA CELLULA può essere: procariote, VEGETALE è formata da vacuolo, ANIMALE è formata da lisosomi, ANIMALE è formata da mitocondri, LA CELLULA è divisa in cellula VEGETALE, ANIMALE è formata da apparato di Golgi, pluricellulari i pluricellulari invece possono essere solo eucariote, VEGETALE è formata da membrana cellulare, VEGETALE è formata da citoplasma, VEGETALE è formata da reticolo endopalsmatico ruvido, LA CELLULA è divisa in cellula ANIMALE, unicellulari gli unicellulari possono essere procariote, eucariote fanno parte la cellula VEGETALE