WARNING:
JavaScript is turned OFF. None of the links on this concept map will
work until it is reactivated.
If you need help turning JavaScript On, click here.
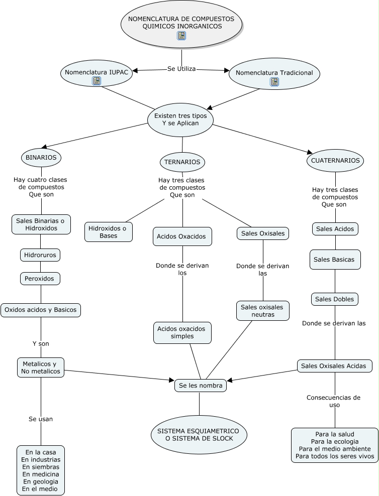
Este Cmap, tiene información relacionada con: Mapa Quimica, Sales Basicas Sales Dobles, TERNARIOS Hay tres clases de compuestos Que son Hidroxidos o Bases, Sales oxisales neutras ???? Se les nombra, Sales Oxisales Acidas ???? Se les nombra, Existen tres tipos Y se Aplican BINARIOS, Sales Dobles Donde se derivan las Sales Oxisales Acidas, Nomenclatura IUPAC Existen tres tipos Y se Aplican, NOMENCLATURA DE COMPUESTOS QUIMICOS INORGANICOS Se Utiliza Nomenclatura Tradicional, NOMENCLATURA DE COMPUESTOS QUIMICOS INORGANICOS Se Utiliza Nomenclatura IUPAC, Sales Acidos ???? Sales Basicas, Metalicos y No metalicos ???? Se les nombra, Peroxidos ???? Oxidos acidos y Basicos, Nomenclatura Tradicional Existen tres tipos Y se Aplican, Existen tres tipos Y se Aplican ???? TERNARIOS, TERNARIOS Hay tres clases de compuestos Que son Sales Oxisales, Sales Binarias o Hidroxidos Hidroruros, Se les nombra ???? SISTEMA ESQUIAMETRICO O SISTEMA DE SLOCK, Sales Oxisales Acidas Consecuencias de uso Para la salud Para la ecologia Para el medio ambiente Para todos los seres vivos, Sales Oxisales Donde se derivan las Sales oxisales neutras, Existen tres tipos Y se Aplican ???? CUATERNARIOS