WARNING:
JavaScript is turned OFF. None of the links on this concept map will
work until it is reactivated.
If you need help turning JavaScript On, click here.
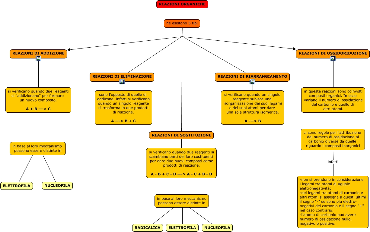
Questa Cmap, creata con IHMC CmapTools, contiene informazioni relative a: Migliorelli St-Le principali classi di reazioni organiche-v2, REAZIONI DI OSSIDORIDUZIONE ???? in queste reazioni sono coinvolti composti organici. In esse variano il numero di ossidazione del carbonio e quello di altri atomi., REAZIONI DI SOSTITUZIONE ???? si verificano quando due reagenti si scambiano parti dei loro costituenti per dare due nuovi composti come prodotti di reazione. A - B + C - D ---> A - C + B - D, REAZIONI DI RIARRANGIAMENTO ???? si verificano quando un singolo reagente subisce una riorganizzazione dei suoi legami e dei suoi atomi per dare una sola struttura isomerica. A ---> B, si verificano quando due reagenti si "addizionano" per formare un nuovo composto. A + B ---> C ???? in base al loro meccanismo possono essere distinte in, REAZIONI ORGANICHE ???? ne esistono 5 tipi, in base al loro meccanismo possono essere distinte in ???? NUCLEOFILA, ne esistono 5 tipi ???? REAZIONI DI RIARRANGIAMENTO, ne esistono 5 tipi ???? REAZIONI DI SOSTITUZIONE, si verificano quando due reagenti si scambiano parti dei loro costituenti per dare due nuovi composti come prodotti di reazione. A - B + C - D ---> A - C + B - D ???? in base al loro meccanismo possono essere distinte in, REAZIONI DI ELIMINAZIONE ???? sono l'opposto di quelle di addizone, infatti si verificano quando un singolo reagente si trasforma in due prodotti di reazione. A ---> B + C, ne esistono 5 tipi ???? REAZIONI DI OSSIDORIDUZIONE, in base al loro meccanismo possono essere distinte in ???? ELETTROFILA, in queste reazioni sono coinvolti composti organici. In esse variano il numero di ossidazione del carbonio e quello di altri atomi. ???? ci sono regole per l'attribuzione del numero di ossidazione al carbonio diverse da quelle riguardo i composti inorganici, in base al loro meccanismo possono essere distinte in ???? RADICALICA, REAZIONI DI ADDIZIONE ???? si verificano quando due reagenti si "addizionano" per formare un nuovo composto. A + B ---> C, in base al loro meccanismo possono essere distinte in ???? ELETTROFILA, ne esistono 5 tipi ???? REAZIONI DI ELIMINAZIONE, ne esistono 5 tipi ???? REAZIONI DI ADDIZIONE, ci sono regole per l'attribuzione del numero di ossidazione al carbonio diverse da quelle riguardo i composti inorganici infatti -non si prendono in considerazione i legami tra atomi di uguale elettronegatività; -nei legami tra atomi di carbonio e altri atomi si assegna a questi ultimi il segno "-" se sono più elettro- negativi del carbonio e il segno "+" nel caso contrario; -l'atomo di carbonio può avere numero di ossidazione nullo, negativo o positivo., in base al loro meccanismo possono essere distinte in ???? NUCLEOFILA