WARNING:
JavaScript is turned OFF. None of the links on this concept map will
work until it is reactivated.
If you need help turning JavaScript On, click here.
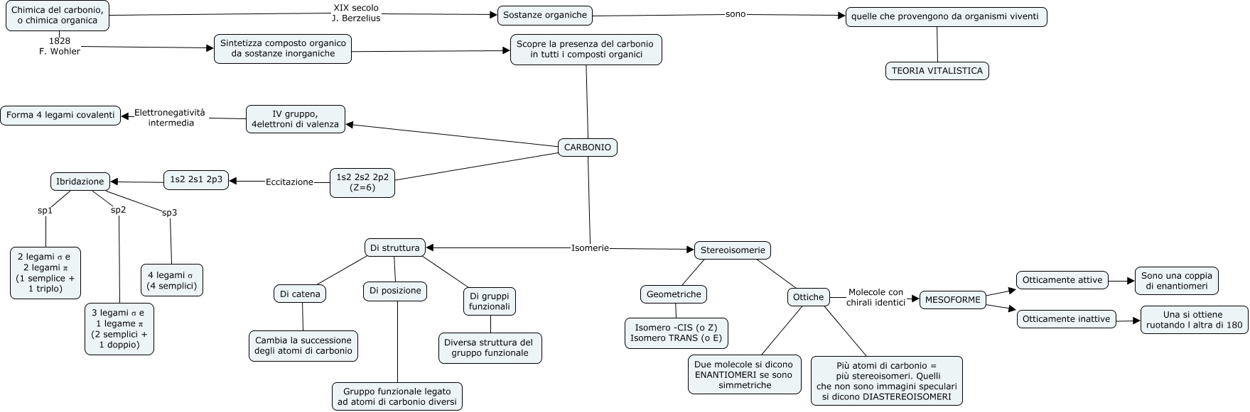
Questa Cmap, creata con IHMC CmapTools, contiene informazioni relative a: Di Somma-Carbonio, 1s2 2s1 2p3 ???? Ibridazione, Stereoisomerie ???? Ottiche, Di struttura ???? Di gruppi funzionali, Ottiche Molecole con chirali identici MESOFORME, CARBONIO Isomerie Stereoisomerie, 1s2 2s2 2p2 (Z=6) Eccitazione 1s2 2s1 2p3, Scopre la presenza del carbonio in tutti i composti organici ???? CARBONIO, Di gruppi funzionali ???? Diversa struttura del gruppo funzionale, Ottiche ???? Due molecole si dicono ENANTIOMERI se sono simmetriche, Chimica del carbonio, o chimica organica 1828 F. Wohler Sintetizza composto organico da sostanze inorganiche, CARBONIO ???? IV gruppo, 4elettroni di valenza, Sostanze organiche sono quelle che provengono da organismi viventi, CARBONIO ? 1s2 2s2 2p2 (Z=6), quelle che provengono da organismi viventi ???? TEORIA VITALISTICA, Ibridazione sp3 4 legami σ (4 semplici), Otticamente attive ???? Sono una coppia di enantiomeri, Di posizione ???? Gruppo funzionale legato ad atomi di carbonio diversi, Ibridazione sp2 3 legami σ e 1 legame π (2 semplici + 1 doppio), MESOFORME ???? Otticamente inattive, Stereoisomerie ???? Geometriche