WARNING:
JavaScript is turned OFF. None of the links on this concept map will
work until it is reactivated.
If you need help turning JavaScript On, click here.
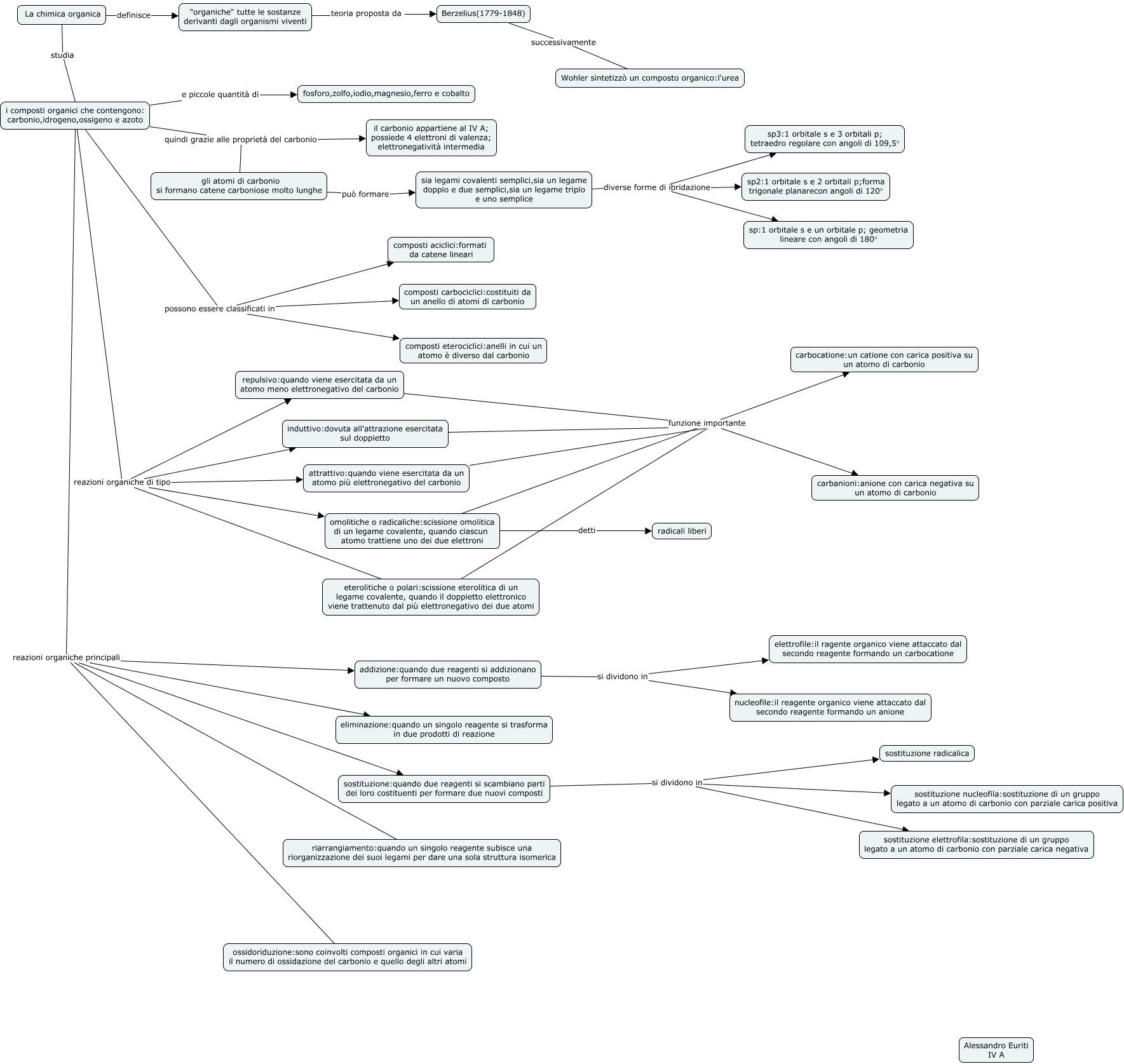
Questa Cmap, creata con IHMC CmapTools, contiene informazioni relative a: la chimica organica, induttivo:dovuta all'attrazione esercitata sul doppietto funzione importante carbocatione:un catione con carica positiva su un atomo di carbonio, Berzelius(1779-1848) successivamente Wohler sintetizzò un composto organico:l'urea, i composti organici che contengono: carbonio,idrogeno,ossigeno e azoto possono essere classificati in composti aciclici:formati da catene lineari, eterolitiche o polari:scissione eterolitica di un legame covalente, quando il doppietto elettronico viene trattenuto dal più elettronegativo dei due atomi funzione importante carbocatione:un catione con carica positiva su un atomo di carbonio, eterolitiche o polari:scissione eterolitica di un legame covalente, quando il doppietto elettronico viene trattenuto dal più elettronegativo dei due atomi funzione importante carbanioni:anione con carica negativa su un atomo di carbonio, induttivo:dovuta all'attrazione esercitata sul doppietto funzione importante carbanioni:anione con carica negativa su un atomo di carbonio, i composti organici che contengono: carbonio,idrogeno,ossigeno e azoto possono essere classificati in composti eterociclici:anelli in cui un atomo è diverso dal carbonio, i composti organici che contengono: carbonio,idrogeno,ossigeno e azoto e piccole quantità di fosforo,zolfo,iodio,magnesio,ferro e cobalto, i composti organici che contengono: carbonio,idrogeno,ossigeno e azoto reazioni organiche di tipo eterolitiche o polari:scissione eterolitica di un legame covalente, quando il doppietto elettronico viene trattenuto dal più elettronegativo dei due atomi, i composti organici che contengono: carbonio,idrogeno,ossigeno e azoto reazioni organiche di tipo repulsivo:quando viene esercitata da un atomo meno elettronegativo del carbonio, i composti organici che contengono: carbonio,idrogeno,ossigeno e azoto reazioni organiche principali ossidoriduzione:sono coinvolti composti organici in cui varia il numero di ossidazione del carbonio e quello degli altri atomi, La chimica organica studia i composti organici che contengono: carbonio,idrogeno,ossigeno e azoto, sia legami covalenti semplici,sia un legame doppio e due semplici,sia un legame triplo e uno semplice diverse forme di ibridazione sp3:1 orbitale s e 3 orbitali p; tetraedro regolare con angoli di 109,5°, addizione:quando due reagenti si addizionano per formare un nuovo composto si dividono in nucleofile:il reagente organico viene attaccato dal secondo reagente formando un anione, i composti organici che contengono: carbonio,idrogeno,ossigeno e azoto reazioni organiche principali addizione:quando due reagenti si addizionano per formare un nuovo composto, i composti organici che contengono: carbonio,idrogeno,ossigeno e azoto possono essere classificati in composti carbociclici:costituiti da un anello di atomi di carbonio, sia legami covalenti semplici,sia un legame doppio e due semplici,sia un legame triplo e uno semplice diverse forme di ibridazione sp:1 orbitale s e un orbitale p; geometria lineare con angoli di 180°, i composti organici che contengono: carbonio,idrogeno,ossigeno e azoto reazioni organiche principali riarrangiamento:quando un singolo reagente subisce una riorganizzazione dei suoi legami per dare una sola struttura isomerica, omolitiche o radicaliche:scissione omolitica di un legame covalente, quando ciascun atomo trattiene uno dei due elettroni detti radicali liberi, sostituzione:quando due reagenti si scambiano parti dei loro costituenti per formare due nuovi composti si dividono in sostituzione radicalica