WARNING:
JavaScript is turned OFF. None of the links on this concept map will
work until it is reactivated.
If you need help turning JavaScript On, click here.
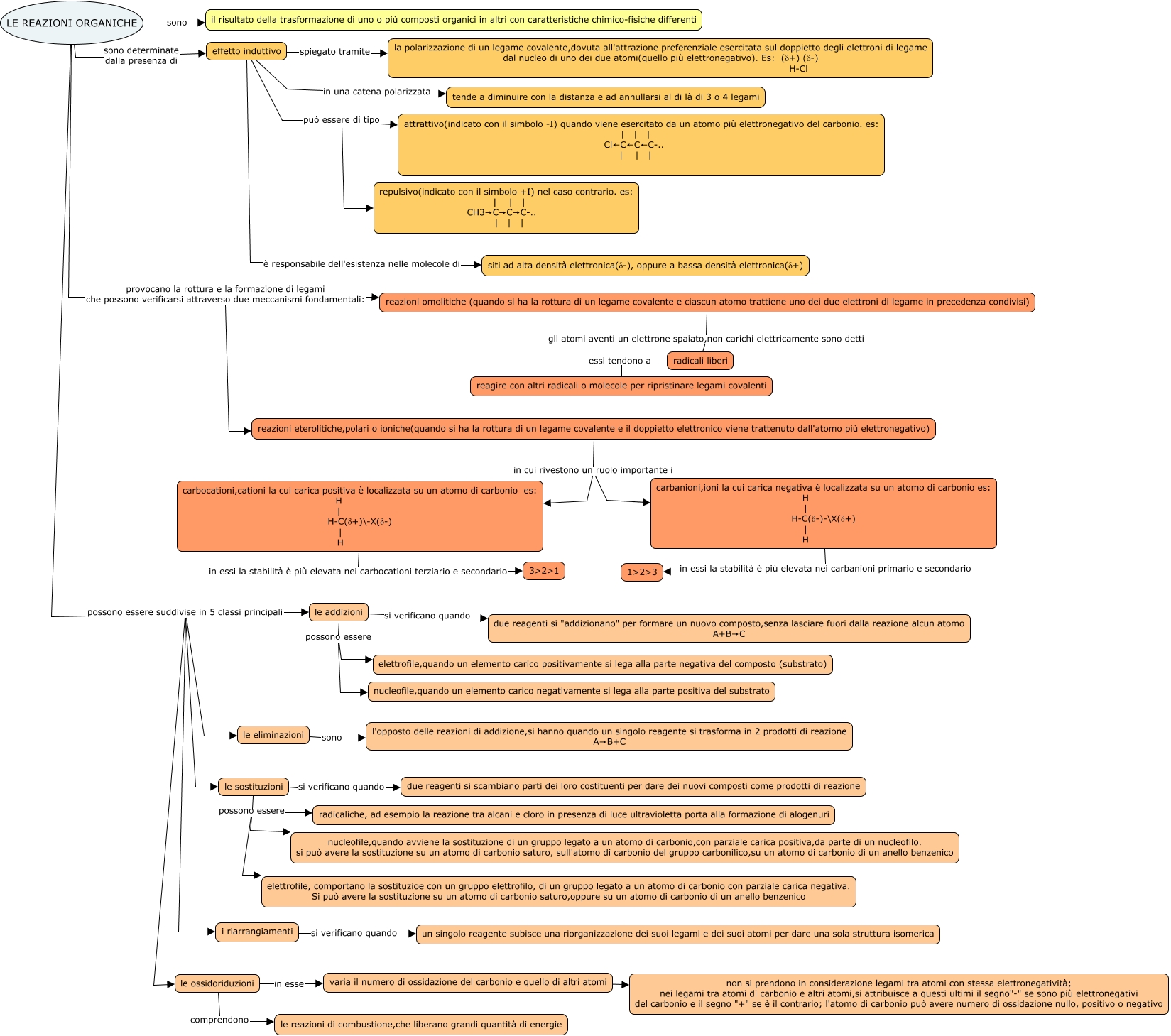
Questa Cmap, creata con IHMC CmapTools, contiene informazioni relative a: Giacomobono-meccanismi-v3, effetto induttivo può essere di tipo repulsivo(indicato con il simbolo +I) nel caso contrario. es: | | | CH3→C→C→C-.. | | |, le addizioni possono essere elettrofile,quando un elemento carico positivamente si lega alla parte negativa del composto (substrato), le sostituzioni possono essere radicaliche, ad esempio la reazione tra alcani e cloro in presenza di luce ultravioletta porta alla formazione di alogenuri, le addizioni possono essere nucleofile,quando un elemento carico negativamente si lega alla parte positiva del substrato, reazioni eterolitiche,polari o ioniche(quando si ha la rottura di un legame covalente e il doppietto elettronico viene trattenuto dall'atomo più elettronegativo) in cui rivestono un ruolo importante i carbocationi,cationi la cui carica positiva è localizzata su un atomo di carbonio es: H | H-C(δ+)\-X(δ-) | H, LE REAZIONI ORGANICHE sono il risultato della trasformazione di uno o più composti organici in altri con caratteristiche chimico-fisiche differenti, reazioni eterolitiche,polari o ioniche(quando si ha la rottura di un legame covalente e il doppietto elettronico viene trattenuto dall'atomo più elettronegativo) in cui rivestono un ruolo importante i carbanioni,ioni la cui carica negativa è localizzata su un atomo di carbonio es: H | H-C(δ-)-\X(δ+) | H, i riarrangiamenti si verificano quando un singolo reagente subisce una riorganizzazione dei suoi legami e dei suoi atomi per dare una sola struttura isomerica, le sostituzioni si verificano quando due reagenti si scambiano parti dei loro costituenti per dare dei nuovi composti come prodotti di reazione, le sostituzioni possono essere nucleofile,quando avviene la sostituzione di un gruppo legato a un atomo di carbonio,con parziale carica positiva,da parte di un nucleofilo. si può avere la sostituzione su un atomo di carbonio saturo, sull'atomo di carbonio del gruppo carbonilico,su un atomo di carbonio di un anello benzenico, le ossidoriduzioni in esse varia il numero di ossidazione del carbonio e quello di altri atomi, le sostituzioni possono essere elettrofile, comportano la sostituzioe con un gruppo elettrofilo, di un gruppo legato a un atomo di carbonio con parziale carica negativa. Si può avere la sostituzione su un atomo di carbonio saturo,oppure su un atomo di carbonio di un anello benzenico, LE REAZIONI ORGANICHE possono essere suddivise in 5 classi principali le sostituzioni, le addizioni si verificano quando due reagenti si "addizionano" per formare un nuovo composto,senza lasciare fuori dalla reazione alcun atomo A+B→C, reazioni omolitiche (quando si ha la rottura di un legame covalente e ciascun atomo trattiene uno dei due elettroni di legame in precedenza condivisi) gli atomi aventi un elettrone spaiato,non carichi elettricamente sono detti radicali liberi, LE REAZIONI ORGANICHE possono essere suddivise in 5 classi principali i riarrangiamenti, LE REAZIONI ORGANICHE possono essere suddivise in 5 classi principali le addizioni, LE REAZIONI ORGANICHE provocano la rottura e la formazione di legami che possono verificarsi attraverso due meccanismi fondamentali: reazioni omolitiche (quando si ha la rottura di un legame covalente e ciascun atomo trattiene uno dei due elettroni di legame in precedenza condivisi), carbocationi,cationi la cui carica positiva è localizzata su un atomo di carbonio es: H | H-C(δ+)\-X(δ-) | H in essi la stabilità è più elevata nei carbocationi terziario e secondario 3ɮɭ, carbanioni,ioni la cui carica negativa è localizzata su un atomo di carbonio es: H | H-C(δ-)-\X(δ+) | H in essi la stabilità è più elevata nei carbanioni primario e secondario 1ɮɯ