WARNING:
JavaScript is turned OFF. None of the links on this concept map will
work until it is reactivated.
If you need help turning JavaScript On, click here.
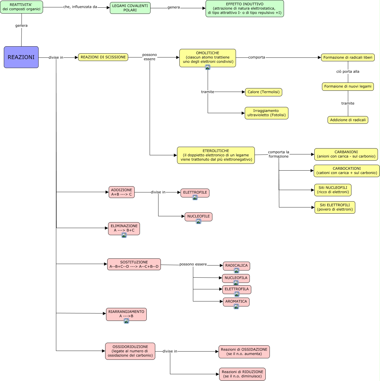
Questa Cmap, creata con IHMC CmapTools, contiene informazioni relative a: Turchetta-Meccanismi di reazione, Formaione di nuovi legami tramite Addizione di radicali, SOSTITUZIONE A--B+C--D ---> A--C+B--D possono essere RADICALICA, SOSTITUZIONE A--B+C--D ---> A--C+B--D possono essere AROMATICA, SOSTITUZIONE A--B+C--D ---> A--C+B--D possono essere NUCLEOFILA, REAZIONI divise in SOSTITUZIONE A--B+C--D ---> A--C+B--D, REAZIONI divise in ADDIZIONE A+B ---> C, REAZIONI divise in OSSIDORIDUZIONE (legate al numero di ossidazione del carbonio), ETEROLITICHE (il doppietto elettronico di un legame viene trattenuto dal più elettronegativo) comporta la formazione Siti ELETTROFILI (povero di elettroni), REAZIONI DI SCISSIONE possono essere ETEROLITICHE (il doppietto elettronico di un legame viene trattenuto dal più elettronegativo), ADDIZIONE A+B ---> C divise in ELETTROFILE, REAZIONI divise in ELIMINAZIONE A ---> B+C, OSSIDORIDUZIONE (legate al numero di ossidazione del carbonio) divise in Reazioni di OSSIDAZIONE (se il n.o. aumenta), OMOLITICHE (ciascun atomo trattiene uno degli elettroni condivisi) comporta Formazione di radicali liberi, OMOLITICHE (ciascun atomo trattiene uno degli elettroni condivisi) tramite Calore (Termolisi), REATTIVITA' dei composti organici che, influenzata da LEGAMI COVALENTI POLARI, REATTIVITA' dei composti organici genera REAZIONI, REAZIONI divise in RIARRANGIAMENTO A --->B, REAZIONI divise in REAZIONI DI SCISSIONE, ETEROLITICHE (il doppietto elettronico di un legame viene trattenuto dal più elettronegativo) comporta la formazione Siti NUCLEOFILI (ricco di elettroni), ETEROLITICHE (il doppietto elettronico di un legame viene trattenuto dal più elettronegativo) comporta la formazione CARBOCATIONI (cationi con carica + sul carbonio)