WARNING:
JavaScript is turned OFF. None of the links on this concept map will
work until it is reactivated.
If you need help turning JavaScript On, click here.
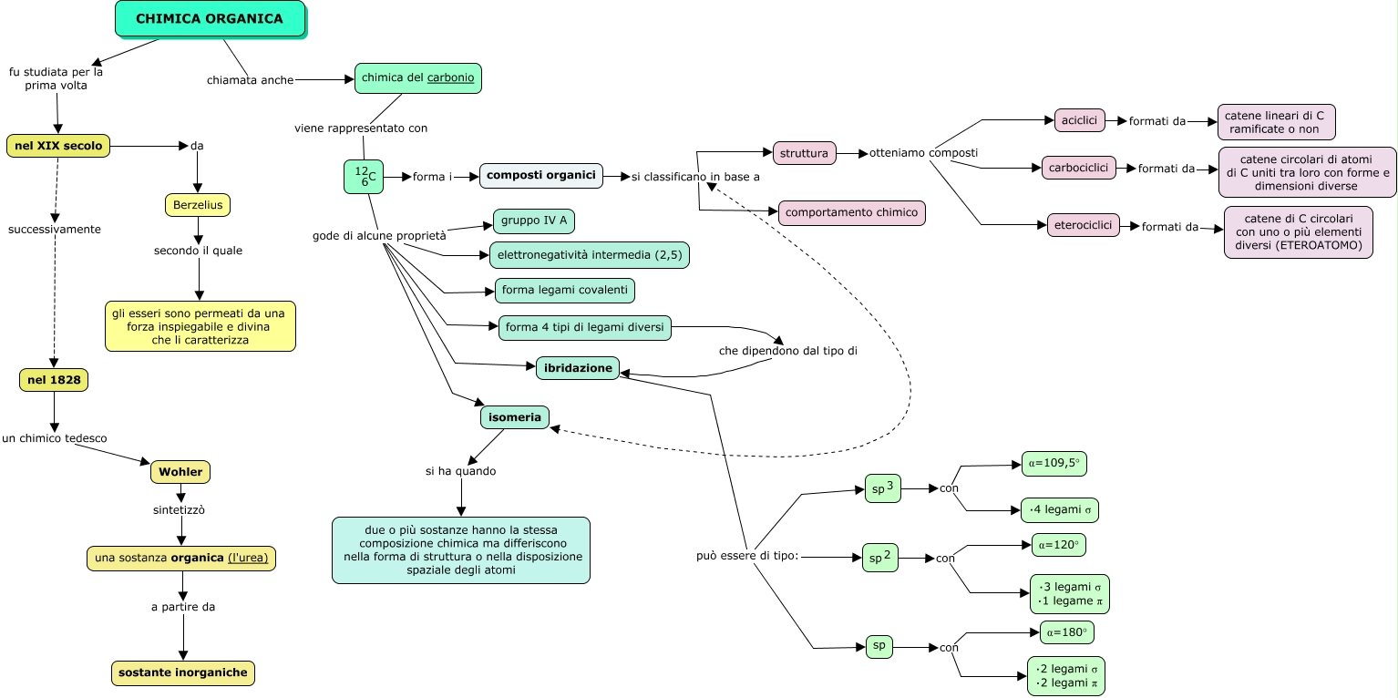
Questa Cmap, creata con IHMC CmapTools, contiene informazioni relative a: Iorio-chimica organica 2, struttura otteniamo composti carbociclici, <math xmlns="http://www.w3.org/1998/Math/MathML"> <mrow> <mmultiscripts> <mtext> C </mtext> <none/> <none/> <mprescripts/> <mtext> 6 </mtext> <mtext> 12 </mtext> </mmultiscripts> </mrow> </math> gode di alcune proprietà gruppo IV A, composti organici si classificano in base a comportamento chimico, <math xmlns="http://www.w3.org/1998/Math/MathML"> <mmultiscripts> <mtext> sp </mtext> <none/> <mtext> 3 </mtext> </mmultiscripts> </math> con ⋅4 legami σ, CHIMICA ORGANICA fu studiata per la prima volta nel XIX secolo, forma 4 tipi di legami diversi che dipendono dal tipo di ibridazione, nel XIX secolo da Berzelius, sp con α=180°, ibridazione può essere di tipo: <math xmlns="http://www.w3.org/1998/Math/MathML"> <mmultiscripts> <mtext> sp </mtext> <none/> <mtext> 3 </mtext> </mmultiscripts> </math>, <math xmlns="http://www.w3.org/1998/Math/MathML"> <mrow> <mmultiscripts> <mtext> C </mtext> <none/> <none/> <mprescripts/> <mtext> 6 </mtext> <mtext> 12 </mtext> </mmultiscripts> </mrow> </math> gode di alcune proprietà ibridazione, isomeria si ha quando due o più sostanze hanno la stessa composizione chimica ma differiscono nella forma di struttura o nella disposizione spaziale degli atomi, una sostanza organica (l'urea) a partire da sostante inorganiche, <math xmlns="http://www.w3.org/1998/Math/MathML"> <mrow> <mmultiscripts> <mtext> sp </mtext> <none/> <mtext> 2 </mtext> </mmultiscripts> </mrow> </math> con ⋅3 legami σ ⋅1 legame π, eterociclici formati da catene di C circolari con uno o più elementi diversi (ETEROATOMO), composti organici si classificano in base a isomeria, <math xmlns="http://www.w3.org/1998/Math/MathML"> <mmultiscripts> <mtext> sp </mtext> <none/> <mtext> 3 </mtext> </mmultiscripts> </math> con α=109,5°, <math xmlns="http://www.w3.org/1998/Math/MathML"> <mrow> <mmultiscripts> <mtext> C </mtext> <none/> <none/> <mprescripts/> <mtext> 6 </mtext> <mtext> 12 </mtext> </mmultiscripts> </mrow> </math> gode di alcune proprietà isomeria, aciclici formati da catene lineari di C ramificate o non, Wohler sintetizzò una sostanza organica (l'urea), ibridazione può essere di tipo: <math xmlns="http://www.w3.org/1998/Math/MathML"> <mrow> <mmultiscripts> <mtext> sp </mtext> <none/> <mtext> 2 </mtext> </mmultiscripts> </mrow> </math>