WARNING:
JavaScript is turned OFF. None of the links on this concept map will
work until it is reactivated.
If you need help turning JavaScript On, click here.
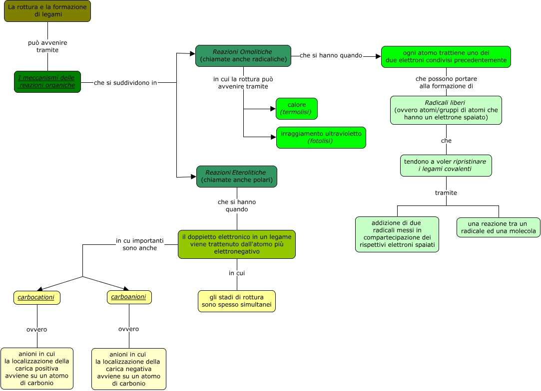
Questa Cmap, creata con IHMC CmapTools, contiene informazioni relative a: Migliorelli Si-Meccanismi di reazione, carboanioni ovvero anioni in cui la localizzazione della carica negativa avviene su un atomo di carbonio, Reazioni Omolitiche (chiamate anche radicaliche) in cui la rottura può avvenire tramite irraggiamento ultravioletto (fotolisi), Reazioni Omolitiche (chiamate anche radicaliche) in cui la rottura può avvenire tramite calore (termolisi), tendono a voler ripristinare i legami covalenti tramite una reazione tra un radicale ed una molecola, ReazioniEterolitiche (chiamate anche polari) che si hanno quando il doppietto elettronico in un legame viene trattenuto dall'atomo più elettronegativo, il doppietto elettronico in un legame viene trattenuto dall'atomo più elettronegativo in cui gli stadi di rottura sono spesso simultanei, carbocationi ovvero anioni in cui la localizzazione della carica positiva avviene su un atomo di carbonio, tendono a voler ripristinare i legami covalenti tramite addizione di due radicali messi in compartecipazione dei rispettivi elettroni spaiati, il doppietto elettronico in un legame viene trattenuto dall'atomo più elettronegativo in cu importanti sono anche carbocationi, Radicali liberi (ovvero atomi/gruppi di atomi che hanno un elettrone spaiato) che tendono a voler ripristinare i legami covalenti, I meccanismi delle reazioni organiche che si suddividono in ReazioniEterolitiche (chiamate anche polari), La rottura e la formazione di legami può avvenire tramite I meccanismi delle reazioni organiche, Reazioni Omolitiche (chiamate anche radicaliche) che si hanno quando ogni atomo trattiene uno dei due elettroni condivisi precedentemente, il doppietto elettronico in un legame viene trattenuto dall'atomo più elettronegativo in cu importanti sono anche carboanioni, ogni atomo trattiene uno dei due elettroni condivisi precedentemente che possono portare alla formazione di Radicali liberi (ovvero atomi/gruppi di atomi che hanno un elettrone spaiato), I meccanismi delle reazioni organiche che si suddividono in Reazioni Omolitiche (chiamate anche radicaliche)