WARNING:
JavaScript is turned OFF. None of the links on this concept map will
work until it is reactivated.
If you need help turning JavaScript On, click here.
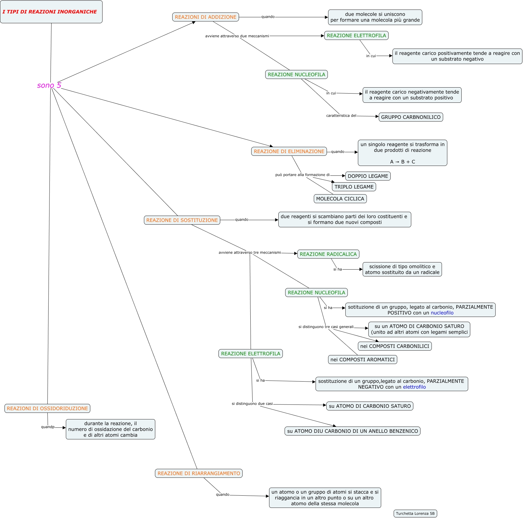
Questa Cmap, creata con IHMC CmapTools, contiene informazioni relative a: Turchetta-tipi di reazioni-v1, REAZIONI DI ADDIZIONE quando due molecole si uniscono per formare una molecola più grande, REAZIONE ELETTROFILA in cui il reagente carico positivamente tende a reagire con un substrato negativo, REAZIONE DI ELIMINAZIONE può portare alla formazione di TRIPLO LEGAME, REAZIONE DI SOSTITUZIONE quando due reagenti si scambiano parti dei loro costituenti e si formano due nuovi composti, REAZIONE NUCLEOFILA caratteristica del GRUPPO CARBNONILICO, REAZIONE DI SOSTITUZIONE avviene attraverso tre meccanismi REAZIONE RADICALICA, I TIPI DI REAZIONI INORGANICHE sono 5 REAZIONE DI SOSTITUZIONE, REAZIONE DI RIARRANGIAMENTO quando un atomo o un gruppo di atomi si stacca e si riaggancia in un altro punto o su un altro atomo della stessa molecola, I TIPI DI REAZIONI INORGANICHE sono 5 REAZIONI DI OSSIDORIDUZIONE, REAZIONE ELETTROFILA si ha sostituzione di un gruppo,legato al carbonio, PARZIALMENTE NEGATIVO con un elettrofilo, I TIPI DI REAZIONI INORGANICHE sono 5 REAZIONI DI ADDIZIONE, REAZIONE DI SOSTITUZIONE avviene attraverso tre meccanismi REAZIONE NUCLEOFILA, REAZIONE NUCLEOFILA si ha sotituzione di un gruppo, legato al carbonio, PARZIALMENTE POSITIVO con un nucleofilo, REAZIONE RADICALICA si ha scissione di tipo omolitico e atomo sostituito da un radicale, REAZIONE DI ELIMINAZIONE può portare alla formazione di DOPPIO LEGAME, REAZIONE NUCLEOFILA si distinguono tre casi generali nei COMPOSTI AROMATICI, REAZIONE NUCLEOFILA si distinguono tre casi generali su un ATOMO DI CARBONIO SATURO (unito ad altri atomi con legami semplici, REAZIONE NUCLEOFILA si distinguono tre casi generali nei COMPOSTI CARBONILICI, REAZIONE DI SOSTITUZIONE avviene attraverso tre meccanismi REAZIONE ELETTROFILA, I TIPI DI REAZIONI INORGANICHE sono 5 REAZIONE DI ELIMINAZIONE