WARNING:
JavaScript is turned OFF. None of the links on this concept map will
work until it is reactivated.
If you need help turning JavaScript On, click here.
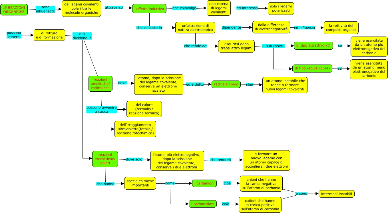
Questa Cmap, creata con IHMC CmapTools, contiene informazioni relative a: Moretti-Le reazioni organiche-v2, dai legami covalenti polari tra le molecole organiche attraverso l'effetto induttivo, anioni che hanno la carica negativa sull'atomo di carbonio e sono intermedi instabili, l'effetto induttivo che coinvolge una catena di legami covalenti, di rottura e di formazione e si dividono in reazioni eterolitiche/ polari, i carbanioni cioè anioni che hanno la carica negativa sull'atomo di carbonio, l'effetto induttivo che consiste in un'attrazione di natura elettrostatica, di tipo repulsivo(+I) se viene esercitata da un atomo meno elettronegativo del carbonio, reazioni omolitiche/ radicaliche dove l'atomo, dopo la scissione del legame covalente, conserva un elettrone spaiato, una catena di legami covalenti ed interessa solo i legami polarizzati, radicale libero cioè un atomo instabile che tende a formare nuovi legami covalenti, cationi che hanno la carica positiva sull'atomo di carbonio e sono intermedi instabili, specie chimiche importanti come i carbanioni, reazioni omolitiche/ radicaliche possono avvenire a causa dell'irraggiamento ultravioletto(fotolisi/ reazione fotochimica), di rottura e di formazione e si dividono in reazioni omolitiche/ radicaliche, l'atomo più elettronegativo, dopo la scissione del legame covalente, conserva i due elettroni che tenderà a formare un nuovo legame con un atomo capace di accogliere i due elettroni, LE REAZIONI ORGANICHE sono influenzate dai legami covalenti polari tra le molecole organiche, reazioni eterolitiche/ polari che hanno specie chimiche importanti, esaurirsi dopo tre/quattro legami e può essere di tipo attrattivo(-I), un'attrazione di natura elettrostatica dipendente dalla differenza di elettronegatività, esaurirsi dopo tre/quattro legami e può essere di tipo repulsivo(+I)