WARNING:
JavaScript is turned OFF. None of the links on this concept map will
work until it is reactivated.
If you need help turning JavaScript On, click here.
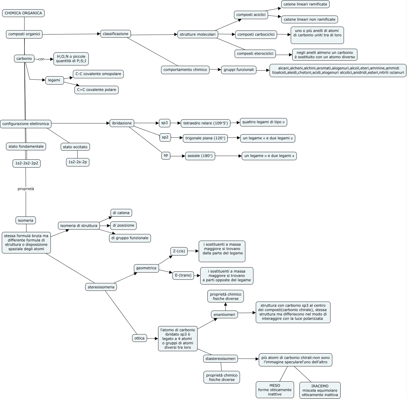
Questa Cmap, creata con IHMC CmapTools, contiene informazioni relative a: Manna-carbonio-v2, l'atomo di carbonio ibridato sp3 è legato a 4 atomi o gruppi di atomi diversi tra loro ???? enantiomeri, ottica ???? l'atomo di carbonio ibridato sp3 è legato a 4 atomi o gruppi di atomi diversi tra loro, geometrica ???? E-(trans), composti carbociclici ???? uno o più anelli di atomi di carbonio uniti tra di loro, ibridazione ???? sp3, stato fondamentale ???? 1s2-2s2-2p2, carbonio ???? legami, strutture molecolari ???? composti carbociclici, diastereoisomeri ???? proprietà chimico fisiche diverse, ibridazione ???? sp2, composti aciclici ???? catene lineari ramificate, gruppi funzionali ???? alcani,alcheni,alchini,aromati,alogenuri,alcoli,eteri,ammine,ammidi tioalcoli,aleidi,chetoni,acidi,alogenuri alcolici,anidridi,esteri,nitrili ocianuri, ibridazione ???? sp, composti organici ???? configurazione elettronica, Z-(cis) ???? i sostituenti a massa maggiore si trovano dalla parte del legame, carbonio proprietà isomeria, isomeria di struttura ???? di gruppo funzionale, stessa formula bruta ma differente formula di struttura o disposizione spaziale degli atomi ???? isomeria di struttura, strutture molecolari ???? composti eterociclici, E-(trans) ???? i sostituenti a massa maggiore si trovano a parti opposte del legame