WARNING:
JavaScript is turned OFF. None of the links on this concept map will
work until it is reactivated.
If you need help turning JavaScript On, click here.
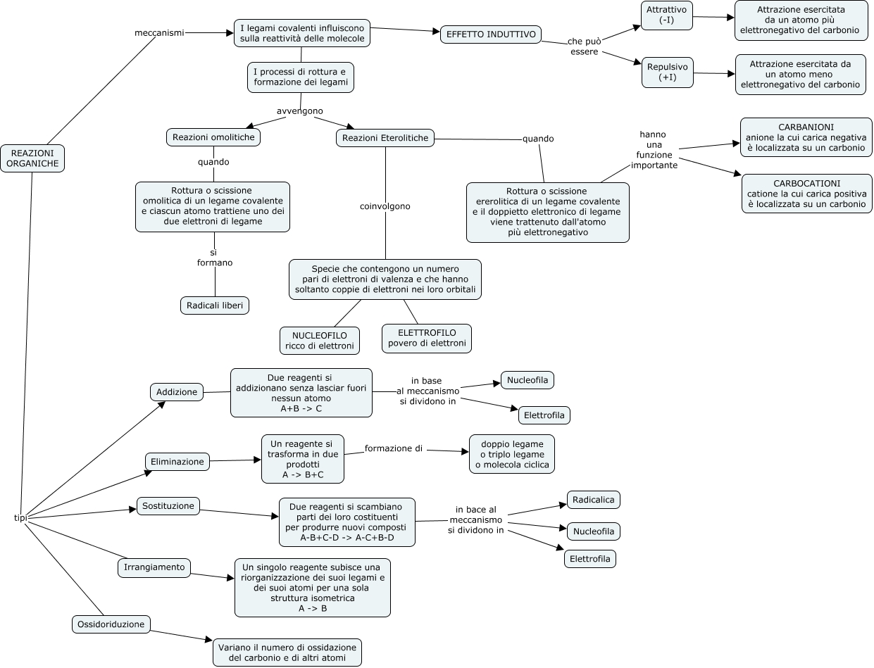
Questa Cmap, creata con IHMC CmapTools, contiene informazioni relative a: Ripa-Meccanismi e tipi di reazioni organiche-v2, Rottura o scissione ererolitica di un legame covalente e il doppietto elettronico di legame viene trattenuto dall'atomo più elettronegativo hanno una funzione importante CARBOCATIONI catione la cui carica positiva è localizzata su un carbonio, Eliminazione ???? Un reagente si trasforma in due prodotti A -> B+C, REAZIONI ORGANICHE meccanismi I legami covalenti influiscono sulla reattività delle molecole, Due reagenti si addizionano senza lasciar fuori nessun atomo A+B -> C in base al meccanismo si dividono in Nucleofila, Specie che contengono un numero pari di elettroni di valenza e che hanno soltanto coppie di elettroni nei loro orbitali ???? ELETTROFILO povero di elettroni, Specie che contengono un numero pari di elettroni di valenza e che hanno soltanto coppie di elettroni nei loro orbitali ???? NUCLEOFILO ricco di elettroni, Attrattivo (-I) ???? Attrazione esercitata da un atomo più elettronegativo del carbonio, REAZIONI ORGANICHE tipi Addizione, Due reagenti si scambiano parti dei loro costituenti per produrre nuovi composti A-B+C-D -> A-C+B-D in bace al meccanismo si dividono in Elettrofila, Reazioni Eterolitiche coinvolgono Specie che contengono un numero pari di elettroni di valenza e che hanno soltanto coppie di elettroni nei loro orbitali, Un reagente si trasforma in due prodotti A -> B+C formazione di doppio legame o triplo legame o molecola ciclica, Due reagenti si scambiano parti dei loro costituenti per produrre nuovi composti A-B+C-D -> A-C+B-D in bace al meccanismo si dividono in Nucleofila, Due reagenti si addizionano senza lasciar fuori nessun atomo A+B -> C in base al meccanismo si dividono in Elettrofila, Repulsivo (+I) ???? Attrazione esercitata da un atomo meno elettronegativo del carbonio, Rottura o scissione ererolitica di un legame covalente e il doppietto elettronico di legame viene trattenuto dall'atomo più elettronegativo hanno una funzione importante CARBANIONI anione la cui carica negativa è localizzata su un carbonio, I processi di rottura e formazione dei legami avvengono Reazioni Eterolitiche, EFFETTO INDUTTIVO che può essere Attrattivo (-I), Reazioni omolitiche quando Rottura o scissione omolitica di un legame covalente e ciascun atomo trattiene uno dei due elettroni di legame, Due reagenti si scambiano parti dei loro costituenti per produrre nuovi composti A-B+C-D -> A-C+B-D in bace al meccanismo si dividono in Radicalica, Ossidoriduzione ???? Variano il numero di ossidazione del carbonio e di altri atomi