WARNING:
JavaScript is turned OFF. None of the links on this concept map will
work until it is reactivated.
If you need help turning JavaScript On, click here.
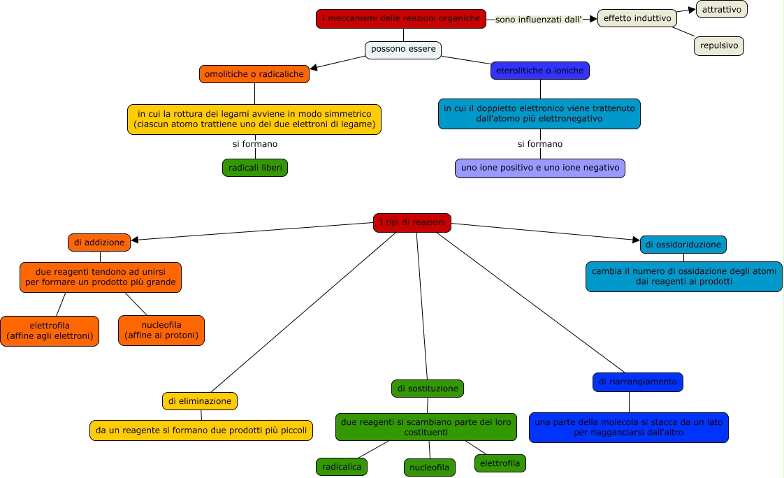
Questa Cmap, creata con IHMC CmapTools, contiene informazioni relative a: Di Somma-meccanismi e tipi di reazioni, di sostituzione ???? due reagenti si scambiano parte dei loro costituenti, eterolitiche o ioniche ???? in cui il doppietto elettronico viene trattenuto dall'atomo più elettronegativo, I meccanismi delle reazioni organiche sono influenzati dall' effetto induttivo, di eliminazione ???? da un reagente si formano due prodotti più piccoli, I tipi di reazioni ???? di addizione, due reagenti si scambiano parte dei loro costituenti ???? radicalica, due reagenti si scambiano parte dei loro costituenti ???? nucleofila, I tipi di reazioni ???? di ossidoriduzione, due reagenti si scambiano parte dei loro costituenti ???? elettrofila, effetto induttivo ???? repulsivo, possono essere ???? eterolitiche o ioniche, in cui il doppietto elettronico viene trattenuto dall'atomo più elettronegativo si formano uno ione positivo e uno ione negativo, due reagenti tendono ad unirsi per formare un prodotto più grande ???? nucleofila (affine ai protoni), I meccanismi delle reazioni organiche ???? possono essere, di addizione ???? due reagenti tendono ad unirsi per formare un prodotto più grande, in cui la rottura dei legami avviene in modo simmetrico (ciascun atomo trattiene uno dei due elettroni di legame) si formano radicali liberi, I tipi di reazioni ???? di riarrangiamento, effetto induttivo ???? attrattivo, omolitiche o radicaliche ???? in cui la rottura dei legami avviene in modo simmetrico (ciascun atomo trattiene uno dei due elettroni di legame), di riarrangiamento ???? una parte della molecola si stacca da un lato per riagganciarsi dall'altro