WARNING:
JavaScript is turned OFF. None of the links on this concept map will
work until it is reactivated.
If you need help turning JavaScript On, click here.
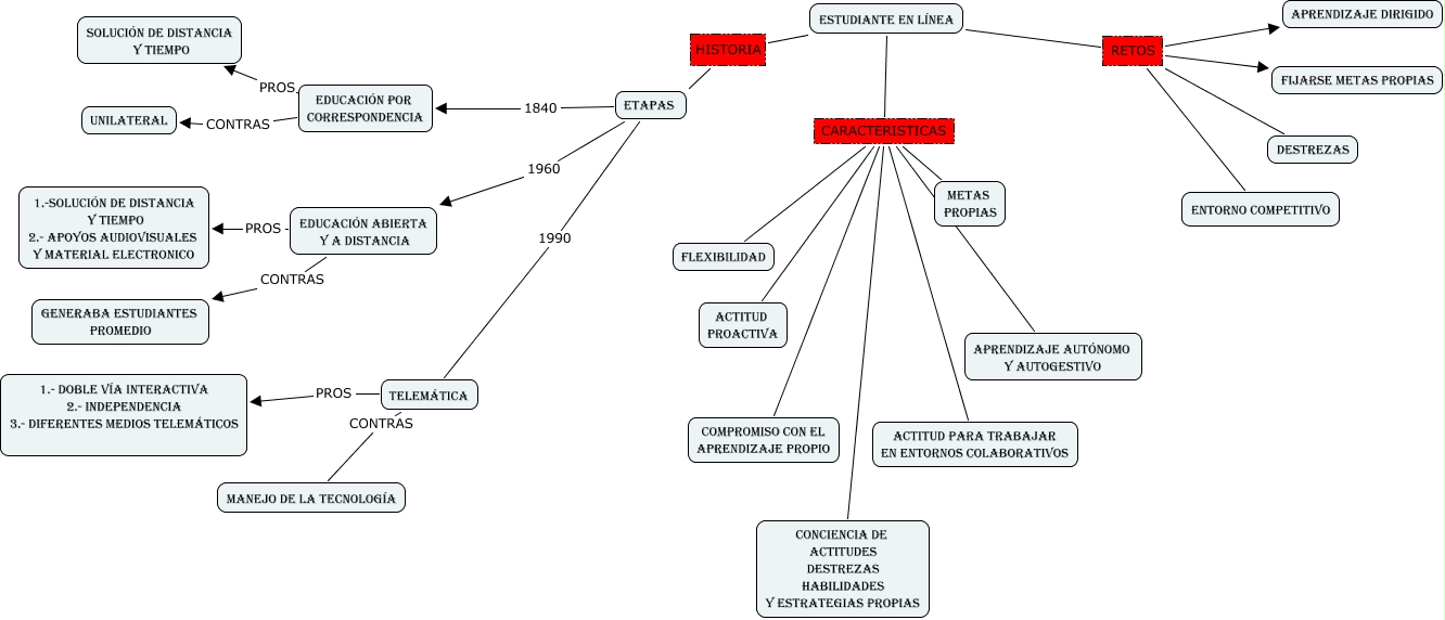
Este Cmap, tiene información relacionada con: estudiante en linea, educación por correspondencia CONTRAS UNILATERAL, estudiante en línea RETOS FIJARSE METAS PROPIAS, estudiante en línea CARACTERISTICAS CONCIENCIA DE ACTITUDES DESTREZAS HABILIDADES Y ESTRATEGIAS PROPIAS, estudiante en línea CARACTERISTICAS APRENDIZAJE AUTÓNOMO Y AUTOGESTIVO, ETAPAS 1960 educación abierta y a distancia, estudiante en línea CARACTERISTICAS FLEXIBILIDAD, estudiante en línea RETOS APRENDIZAJE DIRIGIDO, educación abierta y a distancia PROS 1.-SOLUCIÓN DE DISTANCIA Y TIEMPO 2.- APOYOS AUDIOVISUALES Y MATERIAL ELECTRONICO, educación abierta y a distancia CONTRAS GENERABA ESTUDIANTES PROMEDIO, estudiante en línea CARACTERISTICAS ACTITUD PARA TRABAJAR EN ENTORNOS COLABORATIVOS, estudiante en línea CARACTERISTICAS ACTITUD PROACTIVA, estudiante en línea RETOS DESTREZAS, estudiante en línea CARACTERISTICAS COMPROMISO CON EL APRENDIZAJE PROPIO, estudiante en línea HISTORIA ETAPAS, ETAPAS 1990 telemática, ETAPAS 1840 educación por correspondencia, estudiante en línea CARACTERISTICAS METAS PROPIAS, educación por correspondencia PROS SOLUCIÓN DE DISTANCIA Y TIEMPO, telemática CONTRAS manejo de la tecnología, telemática PROS 1.- DOBLE VÍA INTERACTIVA 2.- INDEPENDENCIA 3.- DIFERENTES MEDIOS TELEMÁTICOS