WARNING:
JavaScript is turned OFF. None of the links on this concept map will
work until it is reactivated.
If you need help turning JavaScript On, click here.
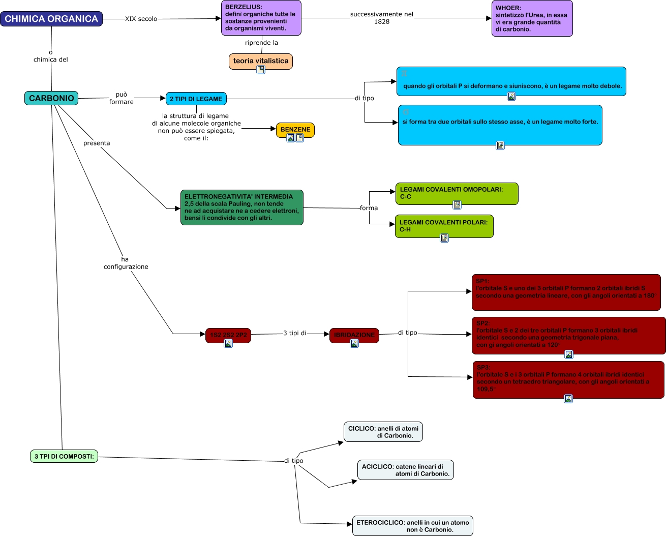
Questa Cmap, creata con IHMC CmapTools, contiene informazioni relative a: Tespio-CHIMICA organica-v2, ELETTRONEGATIVITA' INTERMEDIA 2,5 della scala Pauling, non tende ne ad acquistare ne a cedere elettroni, bensì li condivide con gli altri. forma LEGAMI COVALENTI OMOPOLARI: C-C, CARBONIO può formare 2 TIPI DI LEGAME, BERZELIUS: definì organiche tutte le sostanze provenienti da organismi viventi. successivamente nel 1828 WHOER: sintetizzò l'Urea, in essa vi era grande quantità di carbonio., IBRIDAZIONE di tipo SP1: l'orbitale S e uno dei 3 orbitali P formano 2 orbitali ibridi S secondo una geometria lineare, con gli angoli orientati a 180°, IBRIDAZIONE di tipo SP2: l'orbitale S e 2 dei tre orbitali P formano 3 orbitali ibridi identici secondo una geometria trigonale piana, con gi angoli orientati a 120°, CHIMICA ORGANICA XIX secolo BERZELIUS: definì organiche tutte le sostanze provenienti da organismi viventi., CARBONIO ha configurazione 1S2 2S2 2P2, CARBONIO ???? 3 TPI DI COMPOSTI:, CARBONIO presenta ELETTRONEGATIVITA' INTERMEDIA 2,5 della scala Pauling, non tende ne ad acquistare ne a cedere elettroni, bensì li condivide con gli altri., 2 TIPI DI LEGAME di tipo σ si forma tra due orbitali sullo stesso asse, è un legame molto forte., 2 TIPI DI LEGAME la struttura di legame di alcune molecole organiche non può essere spiegata, come il: BENZENE, BERZELIUS: definì organiche tutte le sostanze provenienti da organismi viventi. riprende la teoria vitalistica, 2 TIPI DI LEGAME di tipo π quando gli orbitali P si deformano e siuniscono, è un legame molto debole., ELETTRONEGATIVITA' INTERMEDIA 2,5 della scala Pauling, non tende ne ad acquistare ne a cedere elettroni, bensì li condivide con gli altri. forma LEGAMI COVALENTI POLARI: C-H, IBRIDAZIONE di tipo SP3: l'orbitale S e i 3 orbitali P formano 4 orbitali ibridi identici secondo un tetraedro triangolare, con gli angoli orientati a 109,5°, CHIMICA ORGANICA o chimica del CARBONIO, 3 TPI DI COMPOSTI: di tipo CICLICO: anelli di atomi di Carbonio., 3 TPI DI COMPOSTI: di tipo ETEROCICLICO: anelli in cui un atomo non è Carbonio., 1S2 2S2 2P2 3 tipi di IBRIDAZIONE, 3 TPI DI COMPOSTI: di tipo ACICLICO: catene lineari di atomi di Carbonio.