WARNING:
JavaScript is turned OFF. None of the links on this concept map will
work until it is reactivated.
If you need help turning JavaScript On, click here.
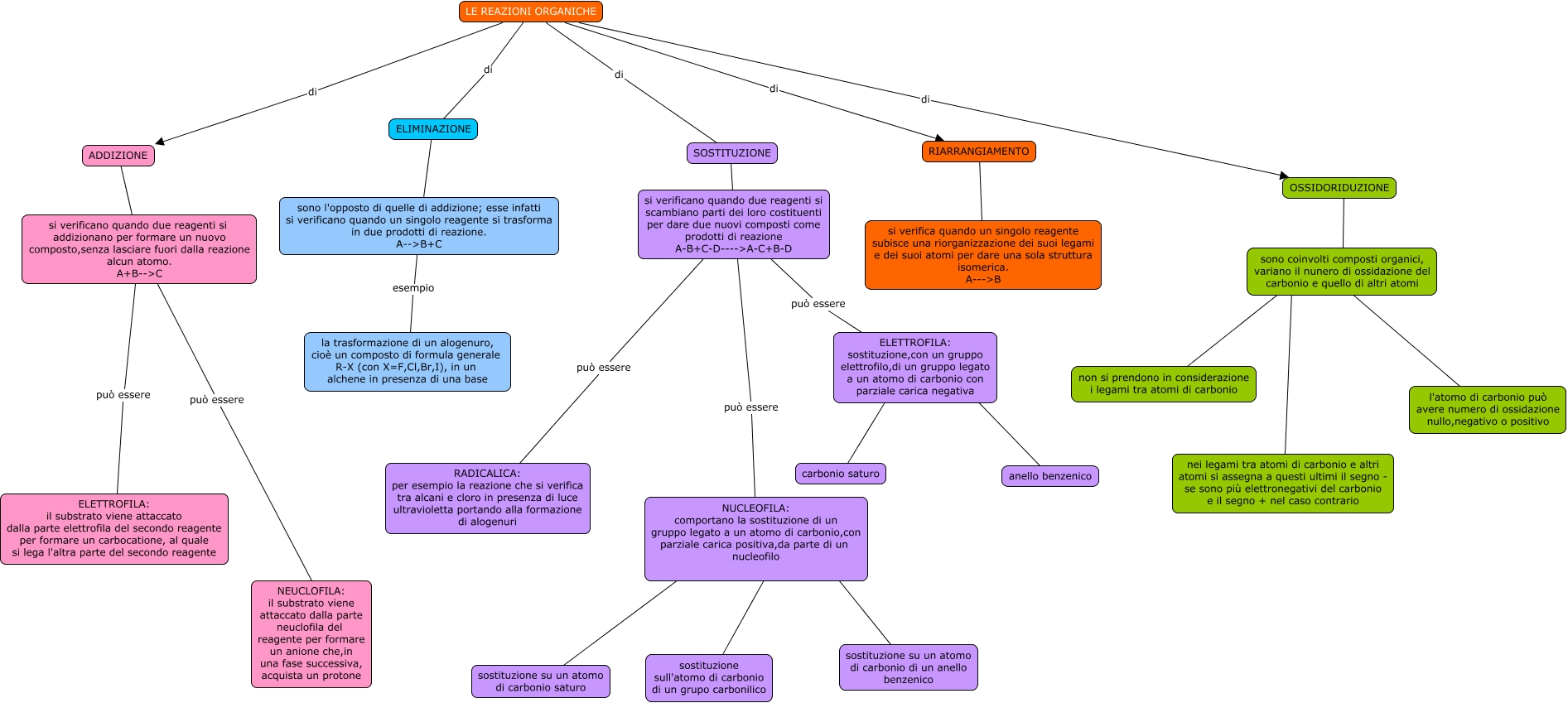
Questa Cmap, creata con IHMC CmapTools, contiene informazioni relative a: Tespio-REAZIONI DEL CARBONIO-v3, SOSTITUZIONE ???? si verificano quando due reagenti si scambiano parti dei loro costituenti per dare due nuovi composti come prodotti di reazione A-B+C-D---->A-C+B-D, ELIMINAZIONE ???? sono l'opposto di quelle di addizione; esse infatti si verificano quando un singolo reagente si trasforma in due prodotti di reazione. A-->B+C, si verificano quando due reagenti si scambiano parti dei loro costituenti per dare due nuovi composti come prodotti di reazione A-B+C-D---->A-C+B-D può essere RADICALICA: per esempio la reazione che si verifica tra alcani e cloro in presenza di luce ultravioletta portando alla formazione di alogenuri, LE REAZIONI ORGANICHE di SOSTITUZIONE, NUCLEOFILA: comportano la sostituzione di un gruppo legato a un atomo di carbonio,con parziale carica positiva,da parte di un nucleofilo ???? sostituzione su un atomo di carbonio saturo, sono coinvolti composti organici, variano il nunero di ossidazione del carbonio e quello di altri atomi ???? nei legami tra atomi di carbonio e altri atomi si assegna a questi ultimi il segno - se sono più elettronegativi del carbonio e il segno + nel caso contrario, si verificano quando due reagenti si scambiano parti dei loro costituenti per dare due nuovi composti come prodotti di reazione A-B+C-D---->A-C+B-D può essere ELETTROFILA: sostituzione,con un gruppo elettrofilo,di un gruppo legato a un atomo di carbonio con parziale carica negativa, si verificano quando due reagenti si addizionano per formare un nuovo composto,senza lasciare fuori dalla reazione alcun atomo. A+B-->C può essere NEUCLOFILA: il substrato viene attaccato dalla parte neuclofila del reagente per formare un anione che,in una fase successiva, acquista un protone, si verificano quando due reagenti si addizionano per formare un nuovo composto,senza lasciare fuori dalla reazione alcun atomo. A+B-->C può essere ELETTROFILA: il substrato viene attaccato dalla parte elettrofila del secondo reagente per formare un carbocatione, al quale si lega l'altra parte del secondo reagente, sono coinvolti composti organici, variano il nunero di ossidazione del carbonio e quello di altri atomi ???? non si prendono in considerazione i legami tra atomi di carbonio, LE REAZIONI ORGANICHE di ADDIZIONE, NUCLEOFILA: comportano la sostituzione di un gruppo legato a un atomo di carbonio,con parziale carica positiva,da parte di un nucleofilo ???? sostituzione sull'atomo di carbonio di un grupo carbonilico, sono l'opposto di quelle di addizione; esse infatti si verificano quando un singolo reagente si trasforma in due prodotti di reazione. A-->B+C esempio la trasformazione di un alogenuro, cioè un composto di formula generale R-X (con X=F,Cl,Br,I), in un alchene in presenza di una base, LE REAZIONI ORGANICHE di ELIMINAZIONE, ADDIZIONE ???? si verificano quando due reagenti si addizionano per formare un nuovo composto,senza lasciare fuori dalla reazione alcun atomo. A+B-->C, ELETTROFILA: sostituzione,con un gruppo elettrofilo,di un gruppo legato a un atomo di carbonio con parziale carica negativa ???? carbonio saturo, RIARRANGIAMENTO ???? si verifica quando un singolo reagente subisce una riorganizzazione dei suoi legami e dei suoi atomi per dare una sola struttura isomerica. A--->B, OSSIDORIDUZIONE ???? sono coinvolti composti organici, variano il nunero di ossidazione del carbonio e quello di altri atomi, si verificano quando due reagenti si scambiano parti dei loro costituenti per dare due nuovi composti come prodotti di reazione A-B+C-D---->A-C+B-D può essere NUCLEOFILA: comportano la sostituzione di un gruppo legato a un atomo di carbonio,con parziale carica positiva,da parte di un nucleofilo, NUCLEOFILA: comportano la sostituzione di un gruppo legato a un atomo di carbonio,con parziale carica positiva,da parte di un nucleofilo ???? sostituzione su un atomo di carbonio di un anello benzenico