WARNING:
JavaScript is turned OFF. None of the links on this concept map will
work until it is reactivated.
If you need help turning JavaScript On, click here.
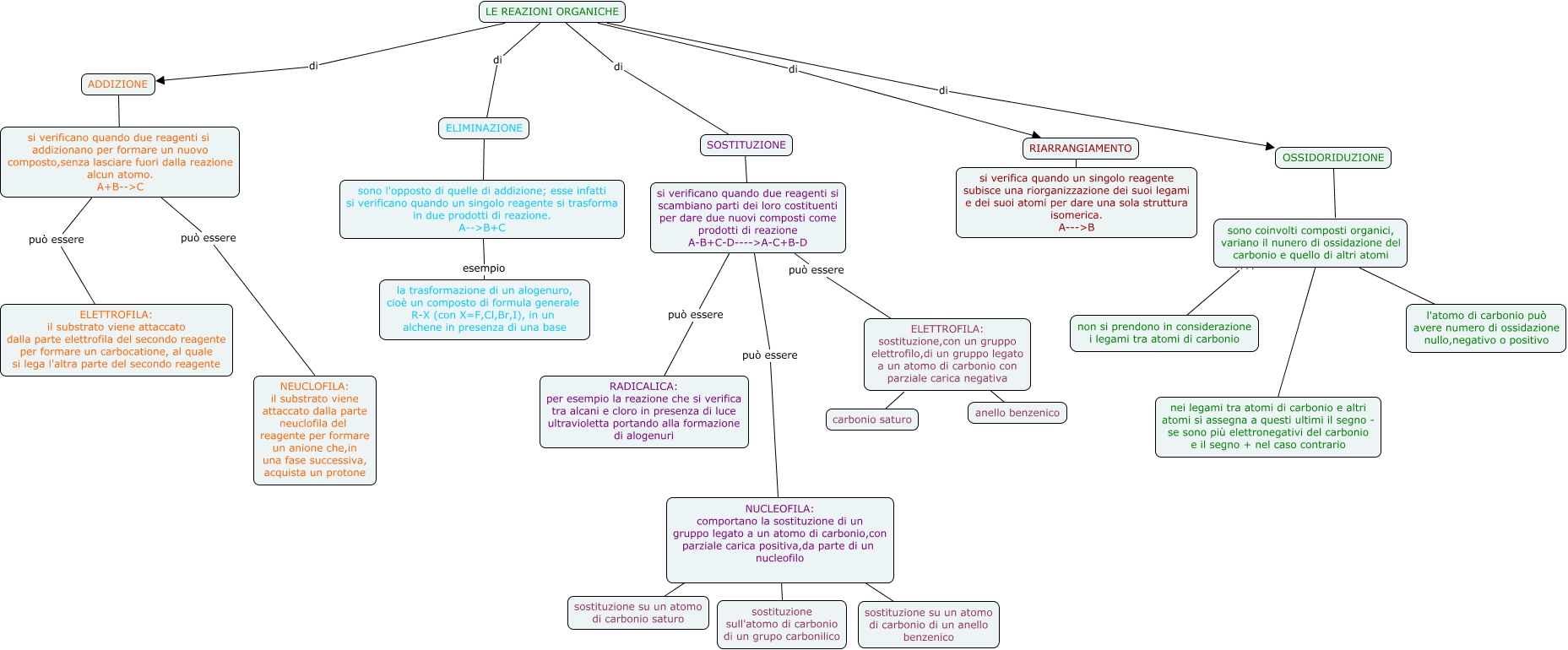
Questa Cmap, creata con IHMC CmapTools, contiene informazioni relative a: Tespio-REAZIONI DEL CARBONIO 2-v2, SOSTITUZIONE ???? si verificano quando due reagenti si scambiano parti dei loro costituenti per dare due nuovi composti come prodotti di reazione A-B+C-D---->A-C+B-D, ELIMINAZIONE ???? sono l'opposto di quelle di addizione; esse infatti si verificano quando un singolo reagente si trasforma in due prodotti di reazione. A-->B+C, LE REAZIONI ORGANICHE di SOSTITUZIONE, si verificano quando due reagenti si scambiano parti dei loro costituenti per dare due nuovi composti come prodotti di reazione A-B+C-D---->A-C+B-D può essere RADICALICA: per esempio la reazione che si verifica tra alcani e cloro in presenza di luce ultravioletta portando alla formazione di alogenuri, sono coinvolti composti organici, variano il nunero di ossidazione del carbonio e quello di altri atomi ???? nei legami tra atomi di carbonio e altri atomi si assegna a questi ultimi il segno - se sono più elettronegativi del carbonio e il segno + nel caso contrario, NUCLEOFILA: comportano la sostituzione di un gruppo legato a un atomo di carbonio,con parziale carica positiva,da parte di un nucleofilo ???? sostituzione su un atomo di carbonio saturo, si verificano quando due reagenti si addizionano per formare un nuovo composto,senza lasciare fuori dalla reazione alcun atomo. A+B-->C può essere ELETTROFILA: il substrato viene attaccato dalla parte elettrofila del secondo reagente per formare un carbocatione, al quale si lega l'altra parte del secondo reagente, si verificano quando due reagenti si addizionano per formare un nuovo composto,senza lasciare fuori dalla reazione alcun atomo. A+B-->C può essere NEUCLOFILA: il substrato viene attaccato dalla parte neuclofila del reagente per formare un anione che,in una fase successiva, acquista un protone, si verificano quando due reagenti si scambiano parti dei loro costituenti per dare due nuovi composti come prodotti di reazione A-B+C-D---->A-C+B-D può essere ELETTROFILA: sostituzione,con un gruppo elettrofilo,di un gruppo legato a un atomo di carbonio con parziale carica negativa, sono l'opposto di quelle di addizione; esse infatti si verificano quando un singolo reagente si trasforma in due prodotti di reazione. A-->B+C esempio la trasformazione di un alogenuro, cioè un composto di formula generale R-X (con X=F,Cl,Br,I), in un alchene in presenza di una base, NUCLEOFILA: comportano la sostituzione di un gruppo legato a un atomo di carbonio,con parziale carica positiva,da parte di un nucleofilo ???? sostituzione sull'atomo di carbonio di un grupo carbonilico, LE REAZIONI ORGANICHE di ADDIZIONE, sono coinvolti composti organici, variano il nunero di ossidazione del carbonio e quello di altri atomi ???? non si prendono in considerazione i legami tra atomi di carbonio, ADDIZIONE ???? si verificano quando due reagenti si addizionano per formare un nuovo composto,senza lasciare fuori dalla reazione alcun atomo. A+B-->C, LE REAZIONI ORGANICHE di ELIMINAZIONE, RIARRANGIAMENTO ???? si verifica quando un singolo reagente subisce una riorganizzazione dei suoi legami e dei suoi atomi per dare una sola struttura isomerica. A--->B, ELETTROFILA: sostituzione,con un gruppo elettrofilo,di un gruppo legato a un atomo di carbonio con parziale carica negativa ???? carbonio saturo, si verificano quando due reagenti si scambiano parti dei loro costituenti per dare due nuovi composti come prodotti di reazione A-B+C-D---->A-C+B-D può essere NUCLEOFILA: comportano la sostituzione di un gruppo legato a un atomo di carbonio,con parziale carica positiva,da parte di un nucleofilo, OSSIDORIDUZIONE ???? sono coinvolti composti organici, variano il nunero di ossidazione del carbonio e quello di altri atomi, LE REAZIONI ORGANICHE di RIARRANGIAMENTO