WARNING:
JavaScript is turned OFF. None of the links on this concept map will
work until it is reactivated.
If you need help turning JavaScript On, click here.
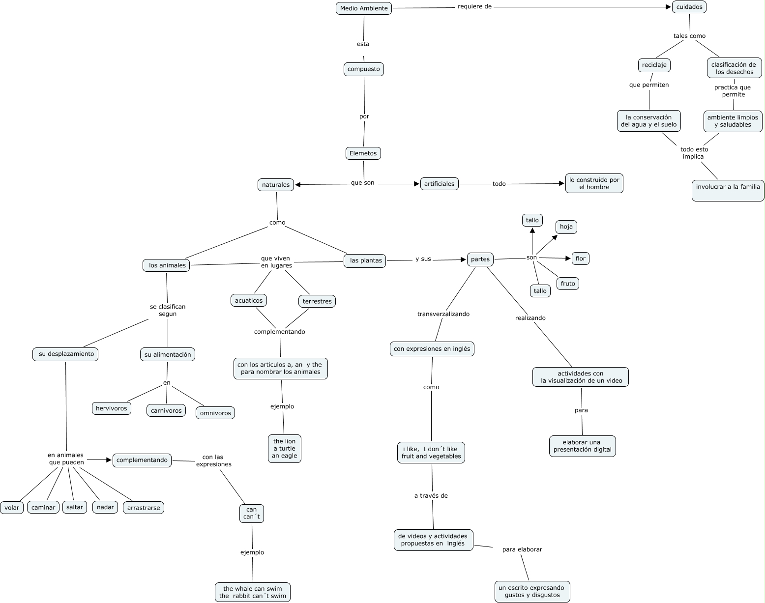
Este Cmap, tiene información relacionada con: medio ambiente mapa5, su alimentación en omnivoros, las plantas y sus partes, Medio Ambiente esta compuesto, su alimentación en hervivoros, su desplazamiento en animales que pueden complementando, actividades con la visualización de un video para elaborar una presentación digital, can can´t ejemplo the whale can swim the rabbit can´t swim, Medio Ambiente requiere de cuidados, con los articulos a, an y the para nombrar los animales ejemplo the lion a turtle an eagle, con expresiones en inglés como i like, I don´t like fruit and vegetables, acuaticos complementando con los articulos a, an y the para nombrar los animales, cuidados tales como clasificación de los desechos, clasificación de los desechos practica que permite ambiente limpios y saludables, complementando con las expresiones can can´t, partes son flor, de videos y actividades propuestas en inglés para elaborar un escrito expresando gustos y disgustos, Elemetos que son artificiales, i like, I don´t like fruit and vegetables a través de de videos y actividades propuestas en inglés, su desplazamiento en animales que pueden nadar, los animales que viven en lugares terrestres