WARNING:
JavaScript is turned OFF. None of the links on this concept map will
work until it is reactivated.
If you need help turning JavaScript On, click here.
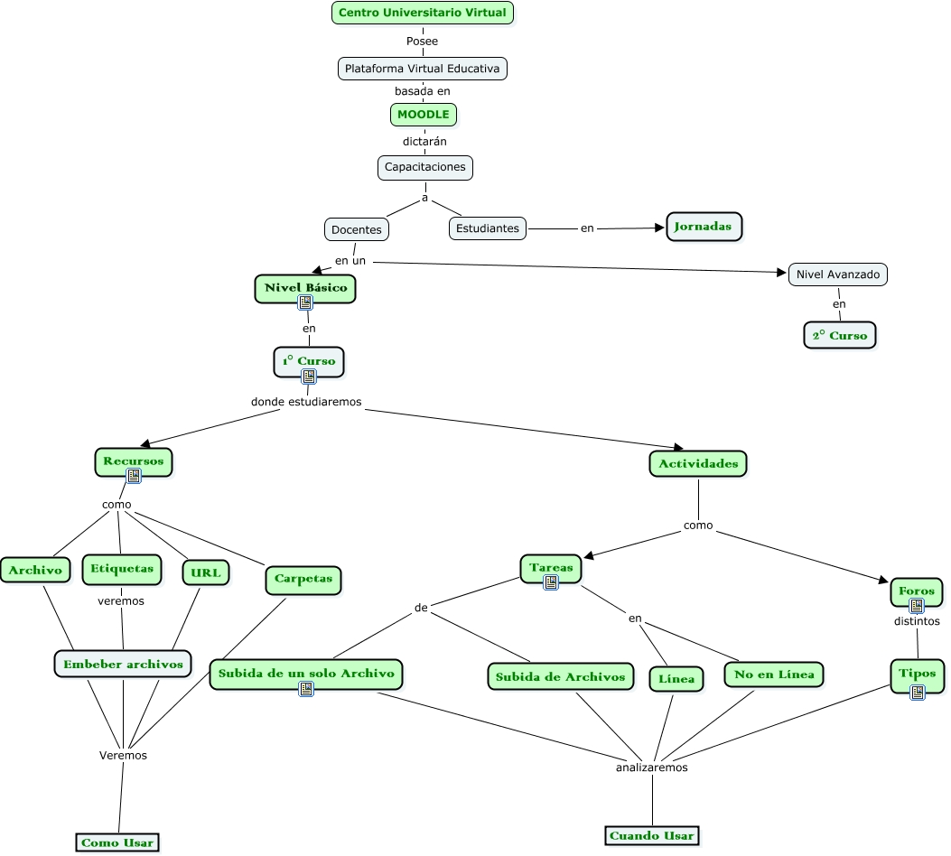
Este Cmap, tiene información relacionada con: Moodle, Recursos como Carpetas, Actividades como Foros, Embeber archivos Veremos Como Usar, Línea analizaremos Cuando Usar, MOODLE dictarán Capacitaciones, Nivel Básico en 1° Curso, Recursos como Etiquetas, Tareas de Subida de Archivos, Recursos como URL, Capacitaciones a Estudiantes, URL Veremos Como Usar, Nivel Avanzado en 2° Curso, 1° Curso donde estudiaremos Actividades, Tareas en Línea, No en Línea analizaremos Cuando Usar, Docentes en un Nivel Básico, Tipos analizaremos Cuando Usar, Archivo Veremos Como Usar, Docentes en un Nivel Avanzado, Tareas de Subida de un solo Archivo