WARNING:
JavaScript is turned OFF. None of the links on this concept map will
work until it is reactivated.
If you need help turning JavaScript On, click here.
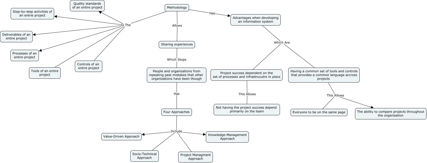
This Concept Map, created with IHMC CmapTools, has information related to: Methodology, Four Approaches Include Project Managment Approach, Methodology Is The Controls of an entire project, Four Approaches Include Value-Driven Approach, Methodology Is The Step-by-step activities of an entrie project, Having a common set of tools and controls that provides a common language accross projects This Allows The ability to compare projects throughout the organization, Four Approaches Include Knowledge-Management Approach, Having a common set of tools and controls that provides a common language accross projects This Allows Everyone to be on the same page, Methodology Is The Processes of an entire project, Advantages when developing an information system Which Are Project success dependent on the set of processes and infrastrucutre in place, People and organizations from repeating past mistakes that other organizations have been though Has Four Approaches, Methodology Has Advantages when developing an information system, Four Approaches Include Socio-Technical Approach, Methodology Allows Sharing experiences, Advantages when developing an information system Which Are Having a common set of tools and controls that provides a common language accross projects, Sharing experiences Which Stops People and organizations from repeating past mistakes that other organizations have been though, Methodology Is The Tools of an entire project, Project success dependent on the set of processes and infrastrucutre in place This Allows Not having the project success depend primarily on the team, Methodology Is The Deliverables of an entire project, Methodology Is The Quality standards of an entire project