WARNING:
JavaScript is turned OFF. None of the links on this concept map will
work until it is reactivated.
If you need help turning JavaScript On, click here.
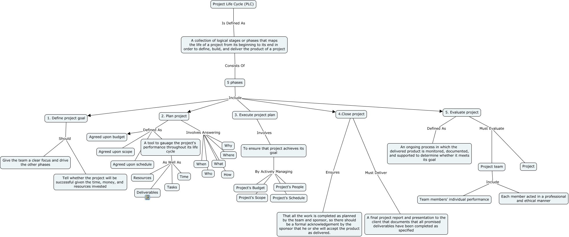
This Concept Map, created with IHMC CmapTools, has information related to: Generic Project Life Cycle, 5. Evaluate project Defined As An ongoing process in which the delivered product is monitored, documented, and supported to determine whether it meets its goal, 2. Plan project Defined As Agreed upon scope, 5 phases Include 4.Close project, 2. Plan project Defined As Agreed upon budget, A tool to gauage the project's performance throughout its life cycle As Well As Time, 5 phases Include 5. Evaluate project, A collection of logical stages or phases that maps the life of a project from its beginning to its end in order to define, build, and deliver the product of a project Consists Of 5 phases, A tool to gauage the project's performance throughout its life cycle As Well As Deliverables, Project team Include Team members' individual performance, 2. Plan project Involves Answering What, Project team Include Each member acted in a professional and ethical manner, 2. Plan project Involves Answering How, 2. Plan project Involves Answering When, To ensure that project achieves its goal By Actively Managing Project's Budget, To ensure that project achieves its goal By Actively Managing Project's Scope, 5. Evaluate project Must Evaluate Project team, 2. Plan project Defined As A tool to gauage the project's performance throughout its life cycle, A tool to gauage the project's performance throughout its life cycle As Well As Resources, 3. Execute project plan Involves To ensure that project achieves its goal, 2. Plan project Involves Answering Why