WARNING:
JavaScript is turned OFF. None of the links on this concept map will
work until it is reactivated.
If you need help turning JavaScript On, click here.
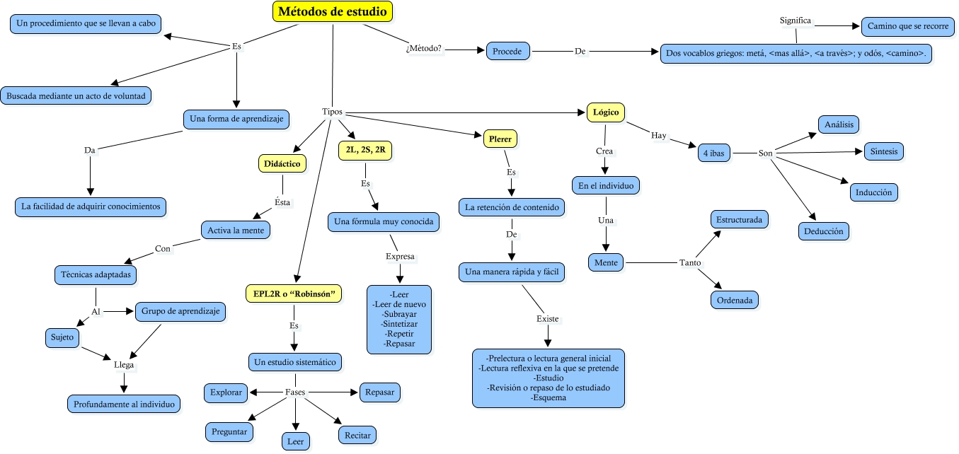
Este Cmap, tiene información relacionada con: Trabajo Milena.cmap, Plerer Es La retención de contenido, 2L, 2S, 2R Es Una fórmula muy conocida, Un estudio sistemático Fases Explorar, Mente Tanto Ordenada, Métodos de estudio Tipos Didáctico, Una manera rápida y fácil Existe -Prelectura o lectura general inicial -Lectura reflexiva en la que se pretende -Estudio -Revisión o repaso de lo estudiado -Esquema, Un estudio sistemático Fases Preguntar, 4 ibas Son Inducción, Una fórmula muy conocida Expresa -Leer -Leer de nuevo -Subrayar -Sintetizar -Repetir -Repasar, EPL2R o “Robinsón” Es Un estudio sistemático, Lógico Crea En el individuo, Métodos de estudio Es Un procedimiento que se llevan a cabo, 4 ibas Son Análisis, Mente Tanto Estructurada, Un estudio sistemático Fases Recitar, Métodos de estudio Es Una forma de aprendizaje, Métodos de estudio Tipos EPL2R o “Robinsón”, Métodos de estudio Es Buscada mediante un acto de voluntad, La retención de contenido De Una manera rápida y fácil, Activa la mente Con Técnicas adaptadas