WARNING:
JavaScript is turned OFF. None of the links on this concept map will
work until it is reactivated.
If you need help turning JavaScript On, click here.
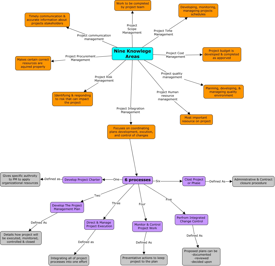
This Concept Map, created with IHMC CmapTools, has information related to: Nine Knowlege Areas, Nine Knowlege Areas Project Cost Management Project budget is developed & completed as apporved, Develop Project Charter Defined as Gives specific authroity to PM to apply organizational resources, Perfrom Integrated Change Control Defined As Proposed plans can be -documented -reviewed -decided upon, Nine Knowlege Areas Project Procurement Management Makes certain correct resources are aquired properly, Nine Knowlege Areas Project Integration Management Focuses on coordinating plans development, excution, and control of changes, Nine Knowlege Areas Project Human resource management Most important resource on project, Nine Knowlege Areas Project quality management Planning, developing, & manageing quality environment, 6 processes Two Develop The Project Management Plan, Direct & Manage Project Execution Defined as Integrating all of project processes into one effort, 6 processes Four Monitor & Control Project Work, 6 processes One Develop Project Charter, Develop The Project Management Plan Defined As Details how project will be executed, monitored, controlled & closed, Nine Knowlege Areas Project Scope Management Work to be completed by project team, Nine Knowlege Areas Project Risk Management Identifying & responding to risk that can impact the project, Clost Project or Phase Defined As Administrative & Contract closure procedure, 6 processes Five Perfrom Integrated Change Control, Nine Knowlege Areas Project communication management Timely communication & accurate information about projects stakeholders, Focuses on coordinating plans development, excution, and control of changes Includes 6 processes, 6 processes Three Direct & Manage Project Execution, Nine Knowlege Areas Project Time Management Developing, monitoring, manageing projects schedules