WARNING:
JavaScript is turned OFF. None of the links on this concept map will
work until it is reactivated.
If you need help turning JavaScript On, click here.
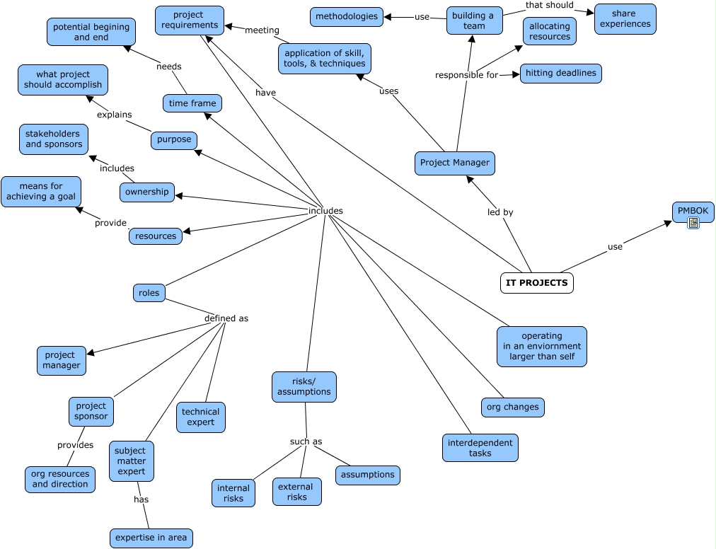
This Concept Map, created with IHMC CmapTools, has information related to: Chapter One, purpose explains what project should accomplish, project requirements includes resources, project requirements includes interdependent tasks, Project Manager responsible for building a team, project requirements includes ownership, subject matter expert has expertise in area, project requirements includes operating in an enviornment larger than self, risks/ assumptions such as external risks, risks/ assumptions such as internal risks, project requirements includes roles, application of skill, tools, & techniques meeting project requirements, roles defined as subject matter expert, Project Manager responsible for hitting deadlines, building a team use methodologies, ownership includes stakeholders and sponsors, IT PROJECTS use PMBOK, IT PROJECTS led by Project Manager, project requirements includes risks/ assumptions, time frame needs potential begining and end, Project Manager responsible for allocating resources