WARNING:
JavaScript is turned OFF. None of the links on this concept map will
work until it is reactivated.
If you need help turning JavaScript On, click here.
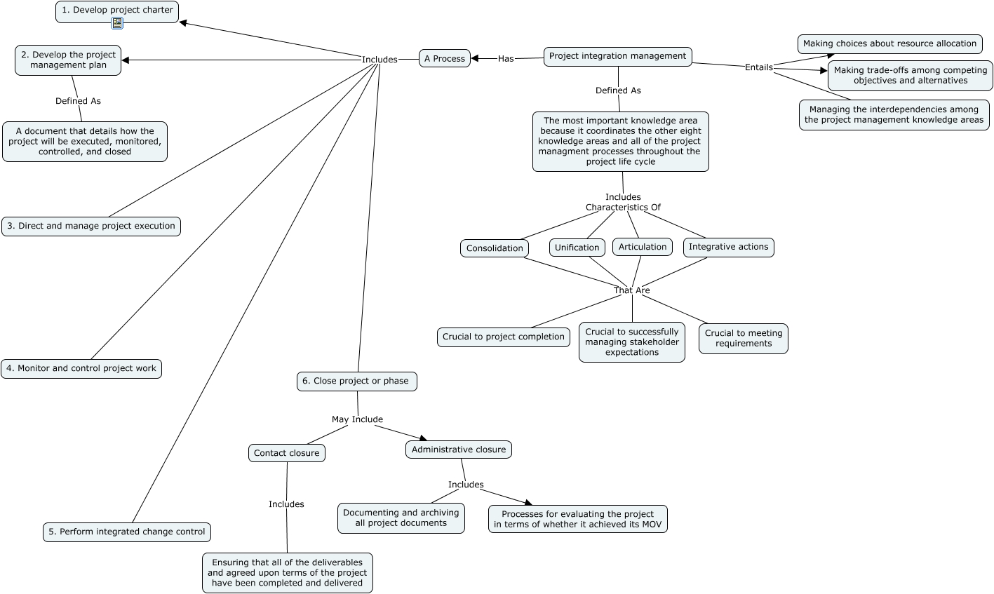
This Concept Map, created with IHMC CmapTools, has information related to: Project Integration Management, The most important knowledge area because it coordinates the other eight knowledge areas and all of the project managment processes throughout the project life cycle Includes Characteristics Of Integrative actions, Integrative actions That Are Crucial to project completion, Contact closure Includes Ensuring that all of the deliverables and agreed upon terms of the project have been completed and delivered, 2. Develop the project management plan Defined As A document that details how the project will be executed, monitored, controlled, and closed, A Process Includes 2. Develop the project management plan, A Process Includes 4. Monitor and control project work, Unification That Are Crucial to successfully managing stakeholder expectations, The most important knowledge area because it coordinates the other eight knowledge areas and all of the project managment processes throughout the project life cycle Includes Characteristics Of Articulation, Integrative actions That Are Crucial to successfully managing stakeholder expectations, Unification That Are Crucial to meeting requirements, Project integration management Entails Making choices about resource allocation, The most important knowledge area because it coordinates the other eight knowledge areas and all of the project managment processes throughout the project life cycle Includes Characteristics Of Consolidation, 6. Close project or phase May Include Administrative closure, Administrative closure Includes Documenting and archiving all project documents, A Process Includes 5. Perform integrated change control, Unification That Are Crucial to project completion, A Process Includes 3. Direct and manage project execution, Integrative actions That Are Crucial to meeting requirements, The most important knowledge area because it coordinates the other eight knowledge areas and all of the project managment processes throughout the project life cycle Includes Characteristics Of Unification, A Process Includes 1. Develop project charter