WARNING:
JavaScript is turned OFF. None of the links on this concept map will
work until it is reactivated.
If you need help turning JavaScript On, click here.
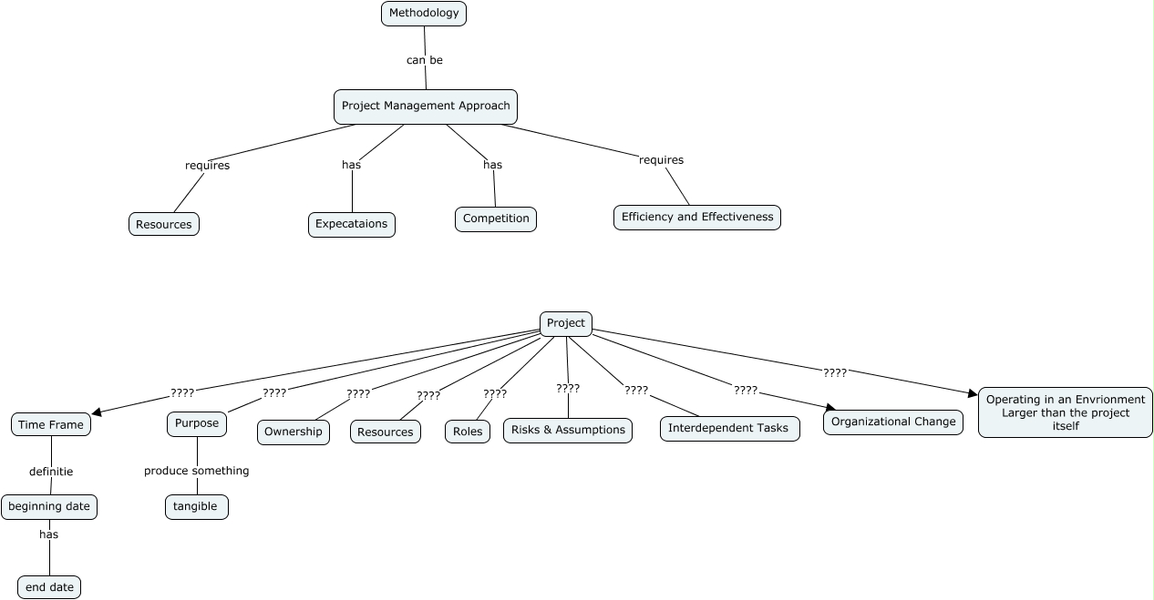
This Concept Map, created with IHMC CmapTools, has information related to: Concept Map MidTerm, Purpose produce something tangible, Project ???? Ownership, Methodology can be Project Management Approach, Project ???? Time Frame, Project Management Approach requires Resources, Project ???? Purpose, Project ???? Risks & Assumptions, Project ???? Operating in an Envrionment Larger than the project itself, Project ???? Organizational Change, Project Management Approach requires Efficiency and Effectiveness, beginning date has end date, Project ???? Resources, Project ???? Roles, Time Frame definitie beginning date, Project Management Approach has Expecataions, Project ???? Interdependent Tasks, Project Management Approach has Competition