WARNING:
JavaScript is turned OFF. None of the links on this concept map will
work until it is reactivated.
If you need help turning JavaScript On, click here.
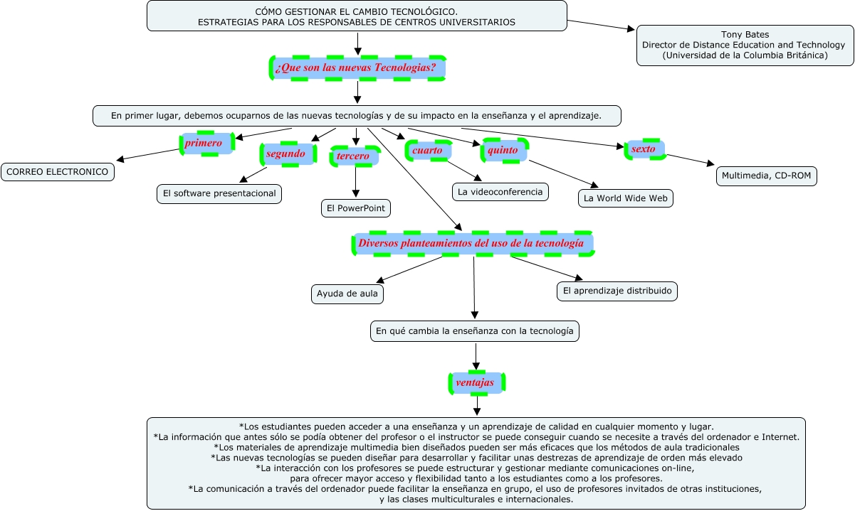
Este Cmap, tiene información relacionada con: tecnologia, En primer lugar, debemos ocuparnos de las nuevas tecnologías y de su impacto en la enseñanza y el aprendizaje. segundo El software presentacional, En primer lugar, debemos ocuparnos de las nuevas tecnologías y de su impacto en la enseñanza y el aprendizaje. Diversos planteamientos del uso de la tecnología Ayuda de aula, CÓMO GESTIONAR EL CAMBIO TECNOLÓGICO. ESTRATEGIAS PARA LOS RESPONSABLES DE CENTROS UNIVERSITARIOS ???? Tony Bates Director de Distance Education and Technology (Universidad de la Columbia Británica), En primer lugar, debemos ocuparnos de las nuevas tecnologías y de su impacto en la enseñanza y el aprendizaje. Diversos planteamientos del uso de la tecnología En qué cambia la enseñanza con la tecnología, CÓMO GESTIONAR EL CAMBIO TECNOLÓGICO. ESTRATEGIAS PARA LOS RESPONSABLES DE CENTROS UNIVERSITARIOS ¿Que son las nuevas Tecnologias? En primer lugar, debemos ocuparnos de las nuevas tecnologías y de su impacto en la enseñanza y el aprendizaje., En primer lugar, debemos ocuparnos de las nuevas tecnologías y de su impacto en la enseñanza y el aprendizaje. cuarto La videoconferencia, En primer lugar, debemos ocuparnos de las nuevas tecnologías y de su impacto en la enseñanza y el aprendizaje. primero CORREO ELECTRONICO, En primer lugar, debemos ocuparnos de las nuevas tecnologías y de su impacto en la enseñanza y el aprendizaje. tercero El PowerPoint, En primer lugar, debemos ocuparnos de las nuevas tecnologías y de su impacto en la enseñanza y el aprendizaje. quinto La World Wide Web, En primer lugar, debemos ocuparnos de las nuevas tecnologías y de su impacto en la enseñanza y el aprendizaje. Diversos planteamientos del uso de la tecnología El aprendizaje distribuido, En qué cambia la enseñanza con la tecnología ventajas *Los estudiantes pueden acceder a una enseñanza y un aprendizaje de calidad en cualquier momento y lugar. *La información que antes sólo se podía obtener del profesor o el instructor se puede conseguir cuando se necesite a través del ordenador e Internet. *Los materiales de aprendizaje multimedia bien diseñados pueden ser más eficaces que los métodos de aula tradicionales *Las nuevas tecnologías se pueden diseñar para desarrollar y facilitar unas destrezas de aprendizaje de orden más elevado *La interacción con los profesores se puede estructurar y gestionar mediante comunicaciones on-line, para ofrecer mayor acceso y flexibilidad tanto a los estudiantes como a los profesores. *La comunicación a través del ordenador puede facilitar la enseñanza en grupo, el uso de profesores invitados de otras instituciones, y las clases multiculturales e internacionales., En primer lugar, debemos ocuparnos de las nuevas tecnologías y de su impacto en la enseñanza y el aprendizaje. sexto Multimedia, CD-ROM