WARNING:
JavaScript is turned OFF. None of the links on this concept map will
work until it is reactivated.
If you need help turning JavaScript On, click here.
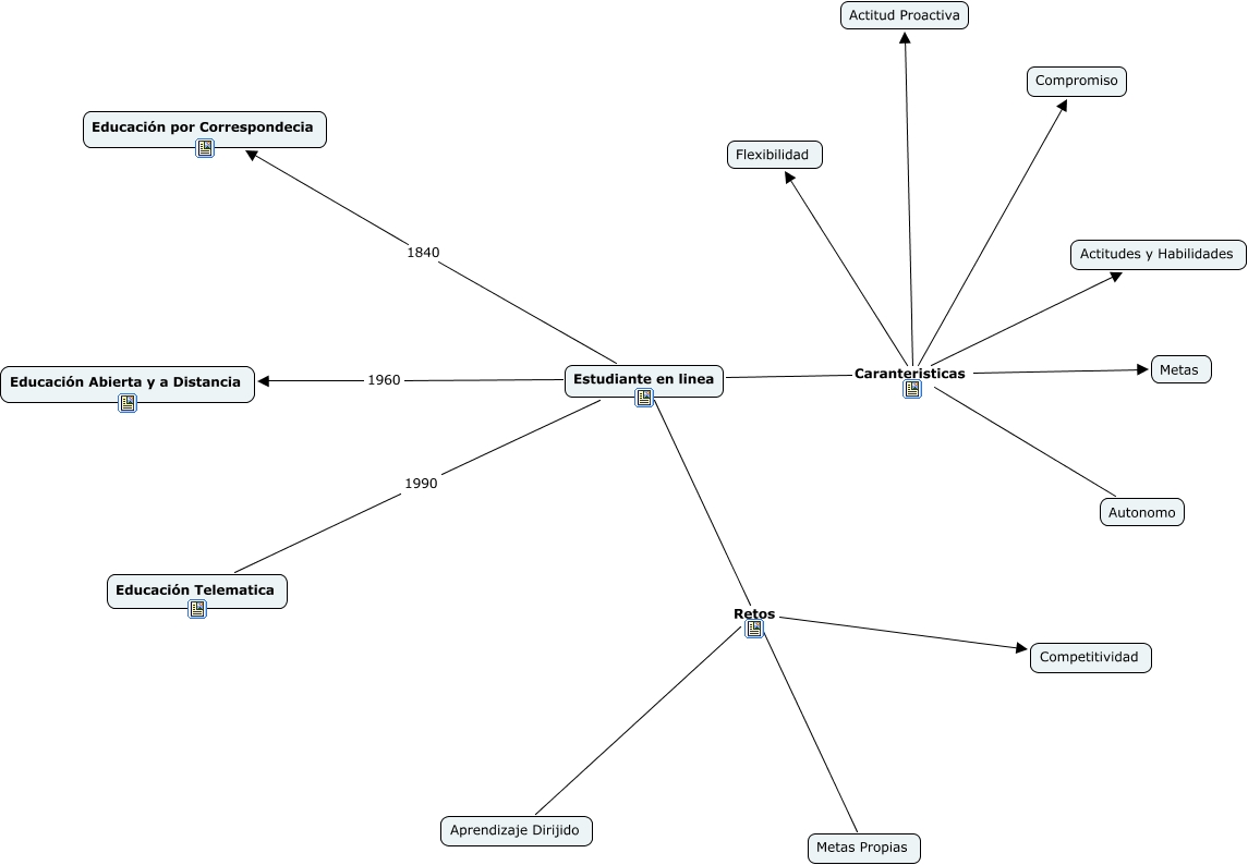
Este Cmap, tiene información relacionada con: Que es ser un estudiante en linea, Estudiante en linea Retos Competitividad, Estudiante en linea 1990 Educación Telematica, Estudiante en linea Caranteristicas Flexibilidad, Estudiante en linea 1840 Educación por Correspondecia, Estudiante en linea Caranteristicas Actitudes y Habilidades, Estudiante en linea Caranteristicas Compromiso, Estudiante en linea Retos Aprendizaje Dirijido, Estudiante en linea Retos Metas Propias, Estudiante en linea Caranteristicas Metas, Estudiante en linea 1960 Educación Abierta y a Distancia, Estudiante en linea Caranteristicas Autonomo, Estudiante en linea Caranteristicas Actitud Proactiva