WARNING:
JavaScript is turned OFF. None of the links on this concept map will
work until it is reactivated.
If you need help turning JavaScript On, click here.
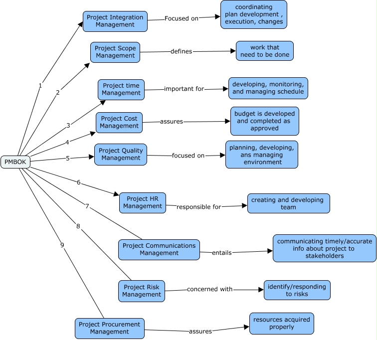
This Concept Map, created with IHMC CmapTools, has information related to: PMBOK, PMBOK 3 Project time Management, PMBOK 9 Project Procurement Management, PMBOK 4 Project Cost Management, Project time Management important for developing, monitoring, and managing schedule, PMBOK 2 Project Scope Management, Project Cost Management assures budget is developed and completed as approved, Project HR Management responsible for creating and developing team, PMBOK 8 Project Risk Management, Project Risk Management concerned with identify/responding to risks, PMBOK 6 Project HR Management, PMBOK 1 Project Integration Management, Project Communications Management entails communicating timely/accurate info about project to stakeholders, Project Integration Management Focused on coordinating plan development , execution, changes, Project Scope Management defines work that need to be done, PMBOK 5 Project Quality Management, Project Procurement Management assures resources acquired properly, PMBOK 7 Project Communications Management, Project Quality Management focused on planning, developing, ans managing environment