WARNING:
JavaScript is turned OFF. None of the links on this concept map will
work until it is reactivated.
If you need help turning JavaScript On, click here.
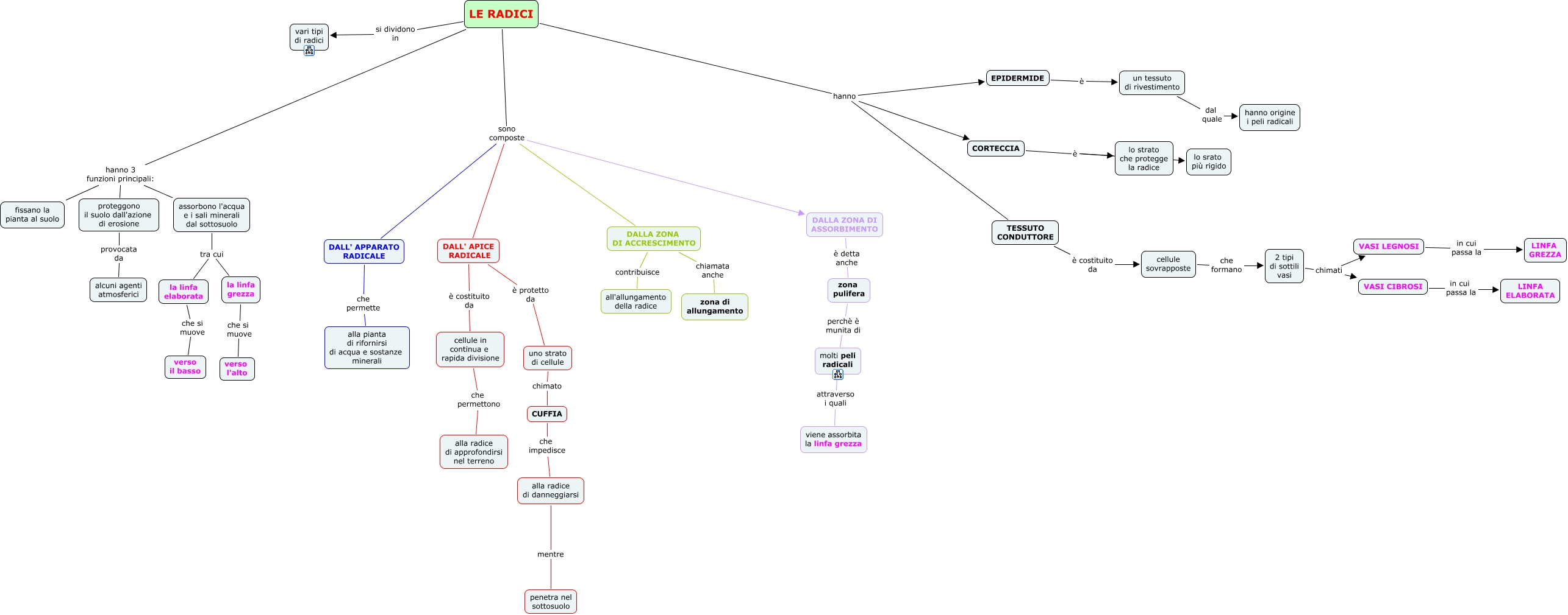
Questa Cmap, creata con IHMC CmapTools, contiene informazioni relative a: le radici 1, EPIDERMIDE è un tessuto di rivestimento, cellule sovrapposte che formano 2 tipi di sottili vasi, DALL' APICE RADICALE è protetto da uno strato di cellule, alla radice di danneggiarsi mentre penetra nel sottosuolo, un tessuto di rivestimento dal quale hanno origine i peli radicali, DALL' APPARATO RADICALE che permette alla pianta di rifornirsi di acqua e sostanze minerali, CORTECCIA è lo srato più rigido, la linfa elaborata che si muove verso il basso, LE RADICI sono composte DALLA ZONA DI ACCRESCIMENTO, DALL' APICE RADICALE è costituito da cellule in continua e rapida divisione, LE RADICI hanno TESSUTO CONDUTTORE, molti peli radicali attraverso i quali viene assorbita la linfa grezza, LE RADICI hanno 3 funzioni principali: assorbono l'acqua e i sali minerali dal sottosuolo, TESSUTO CONDUTTORE è costituito da cellule sovrapposte, DALLA ZONA DI ASSORBIMENTO è detta anche zona pulifera, LE RADICI hanno 3 funzioni principali: proteggono il suolo dall'azione di erosione, LE RADICI hanno 3 funzioni principali: fissano la pianta al suolo, la linfa grezza che si muove verso l'alto, assorbono l'acqua e i sali minerali dal sottosuolo tra cui la linfa grezza, VASI LEGNOSI in cui passa la LINFA GREZZA