WARNING:
JavaScript is turned OFF. None of the links on this concept map will
work until it is reactivated.
If you need help turning JavaScript On, click here.
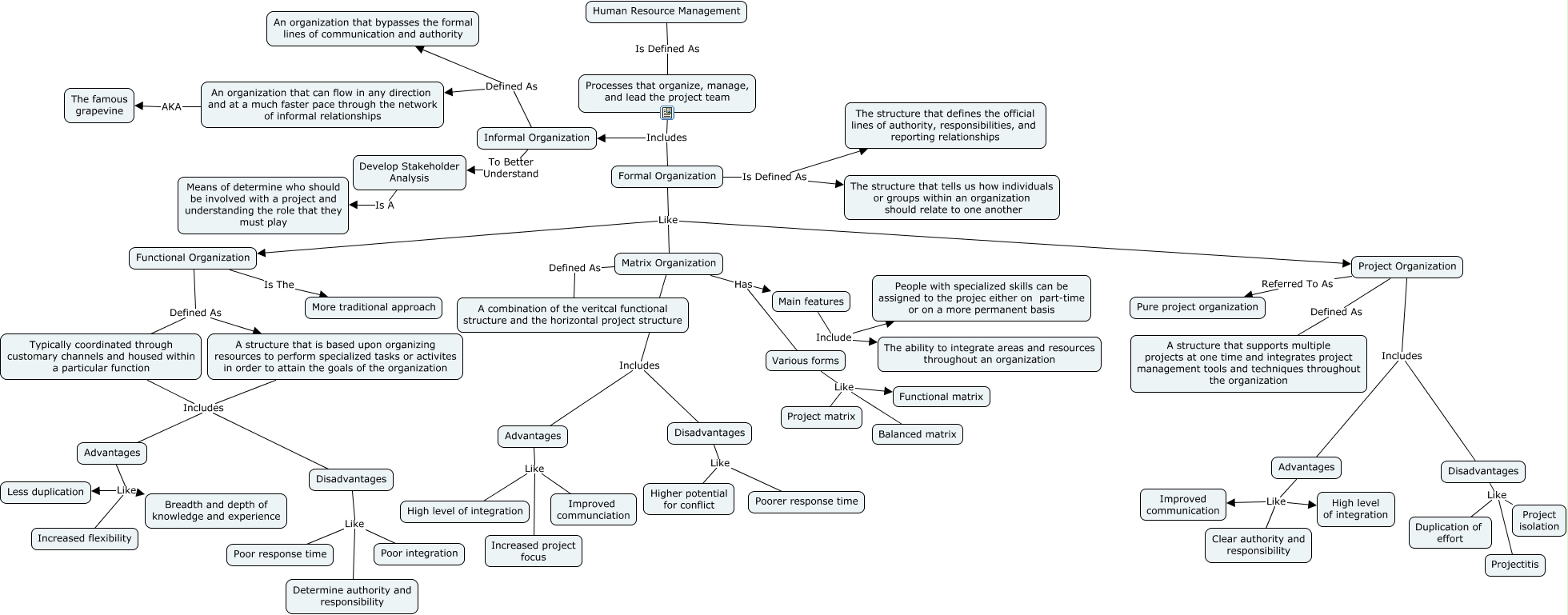
This Concept Map, created with IHMC CmapTools, has information related to: Functional Organization, Matrix Organization Includes Disadvantages, Various forms Like Balanced matrix, Informal Organization Defined As An organization that bypasses the formal lines of communication and authority, Advantages Like High level of integration, Disadvantages Like Project isolation, Various forms Like Functional matrix, Disadvantages Like Projectitis, Human Resource Management Is Defined As Processes that organize, manage, and lead the project team, Advantages Like Clear authority and responsibility, Formal Organization Like Project Organization, Formal Organization Is Defined As The structure that tells us how individuals or groups within an organization should relate to one another, An organization that can flow in any direction and at a much faster pace through the network of informal relationships AKA The famous grapevine, Main features Include The ability to integrate areas and resources throughout an organization, Typically coordinated through customary channels and housed within a particular function Includes Advantages, Advantages Like Improved communciation, Disadvantages Like Higher potential for conflict, A structure that is based upon organizing resources to perform specialized tasks or activites in order to attain the goals of the organization Includes Disadvantages, Develop Stakeholder Analysis Is A Means of determine who should be involved with a project and understanding the role that they must play, Processes that organize, manage, and lead the project team Includes Formal Organization, Matrix Organization Has Various forms