WARNING:
JavaScript is turned OFF. None of the links on this concept map will
work until it is reactivated.
If you need help turning JavaScript On, click here.
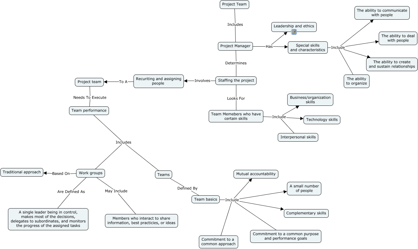
This Concept Map, created with IHMC CmapTools, has information related to: Project Team, Work groups Based On Traditional approach, Teams Defined By Team basics, Project team Needs To Execute Team performance, Team basics Include Mutual accountability, Team basics Include Complementary skills, Project Manager Has Leadership and ethics, Team basics Include Commitment to a common purpose and performance goals, Project Manager Determines Staffing the project, Team performance Includes Work groups, Special skills and characteristics Include The ability to create and sustain relationships, Team basics Include Commitment to a common approach, Work groups Are Defined As A single leader being in control, makes most of the decisions, delegates to subordinates, and monitors the progress of the assigned tasks, Special skills and characteristics Include The ability to communicate with people, Project Team Includes Project Manager, Project Manager Has Special skills and characteristics, Team Memebers who have certain skills Include Business/organization skills, Team basics Include A small number of people, Team performance Includes Teams, Recuriting and assigning people To A Project team, Work groups May Include Members who interact to share information, best practicies, or ideas