WARNING:
JavaScript is turned OFF. None of the links on this concept map will
work until it is reactivated.
If you need help turning JavaScript On, click here.
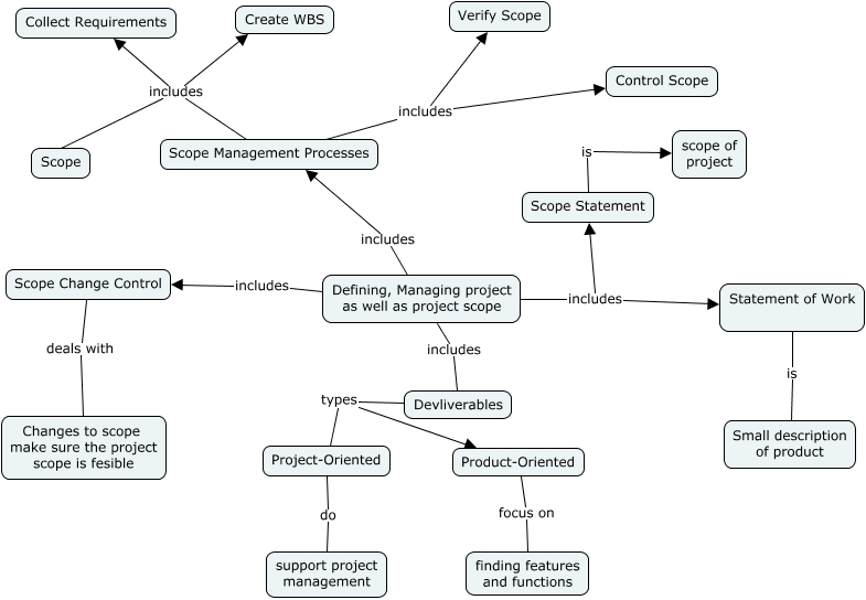
This Concept Map, created with IHMC CmapTools, has information related to: Ch5, Project-Oriented do support project management, Defining, Managing project as well as project scope includes Statement of Work, Devliverables types Project-Oriented, Scope Change Control deals with Changes to scope make sure the project scope is fesible, Scope Management Processes includes Verify Scope, Defining, Managing project as well as project scope includes Devliverables, Scope Management Processes includes Create WBS, Product-Oriented focus on finding features and functions, Scope Statement is scope of project, Defining, Managing project as well as project scope includes Scope Change Control, Scope Management Processes includes Collect Requirements, Defining, Managing project as well as project scope includes Scope Management Processes, Defining, Managing project as well as project scope includes Scope Statement, Statement of Work is Small description of product, Scope Management Processes includes Scope, Scope Management Processes includes Control Scope, Devliverables types Product-Oriented