WARNING:
JavaScript is turned OFF. None of the links on this concept map will
work until it is reactivated.
If you need help turning JavaScript On, click here.
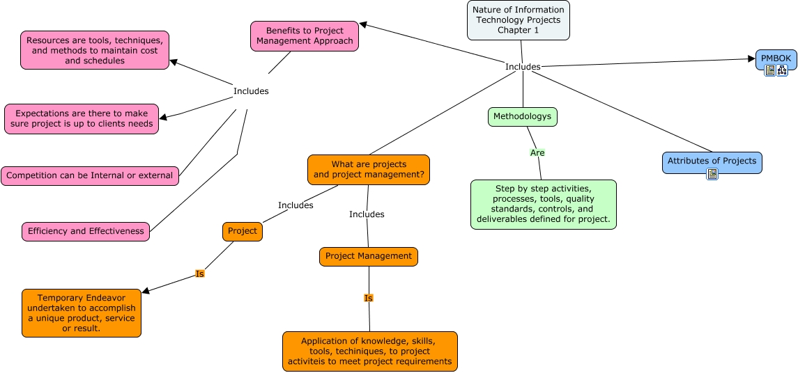
This Concept Map, created with IHMC CmapTools, has information related to: Chatper 1 Main, What are projects and project management? Includes Project, Nature of Information Technology Projects Chapter 1 Includes What are projects and project management?, Benefits to Project Management Approach Includes Efficiency and Effectiveness, Nature of Information Technology Projects Chapter 1 Includes Benefits to Project Management Approach, Benefits to Project Management Approach Includes Expectations are there to make sure project is up to clients needs, What are projects and project management? Includes Project Management, Benefits to Project Management Approach Includes Competition can be Internal or external, Project Is Temporary Endeavor undertaken to accomplish a unique product, service or result., Project Management Is Application of knowledge, skills, tools, techiniques, to project activiteis to meet project requirements, Nature of Information Technology Projects Chapter 1 Includes PMBOK, Methodologys Are Step by step activities, processes, tools, quality standards, controls, and deliverables defined for project., Nature of Information Technology Projects Chapter 1 Includes Methodologys, Benefits to Project Management Approach Includes Resources are tools, techniques, and methods to maintain cost and schedules, Nature of Information Technology Projects Chapter 1 Includes Attributes of Projects