WARNING:
JavaScript is turned OFF. None of the links on this concept map will
work until it is reactivated.
If you need help turning JavaScript On, click here.
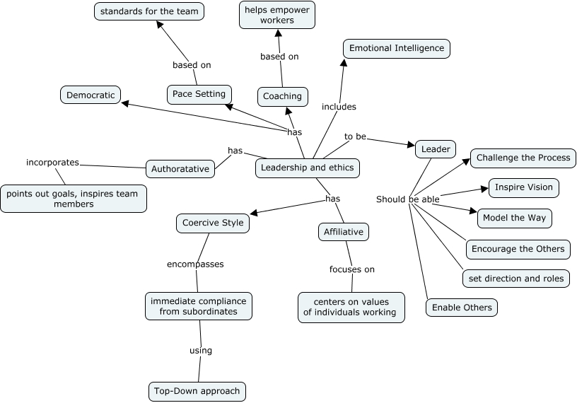
This Concept Map, created with IHMC CmapTools, has information related to: Ch13, Leadership and ethics has Authoratative, Leader Should be able Inspire Vision, Leader Should be able Enable Others, Leadership and ethics to be Leader, Affiliative focuses on centers on values of individuals working, immediate compliance from subordinates using Top-Down approach, Coaching based on helps empower workers, Leader Should be able Model the Way, Leadership and ethics has Pace Setting, Leadership and ethics has Coercive Style, Leadership and ethics has Affiliative, Leadership and ethics includes Emotional Intelligence, Leadership and ethics has Democratic, Authoratative incorporates points out goals, inspires team members, Coercive Style encompasses immediate compliance from subordinates, Leader Should be able Challenge the Process, Leadership and ethics has Coaching, Pace Setting based on standards for the team, Leader Should be able Encourage the Others, Leader Should be able set direction and roles