WARNING:
JavaScript is turned OFF. None of the links on this concept map will
work until it is reactivated.
If you need help turning JavaScript On, click here.
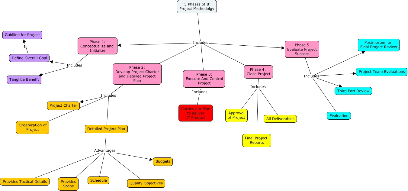
This Concept Map, created with IHMC CmapTools, has information related to: Chapter 2 Phases of Project Methodology, Detailed Project Plan Advantages Budgets, Phase 3: Execute And Control Project Includes Carries our Plan to deliver IT Product, Detailed Project Plan Advantages Schedule, Phase 1: Conceptualize and Initialize Includes Define Overall Goal, 5 Phases of It Project Methodolgy Includes Phase 1: Conceptualize and Initialize, Detailed Project Plan Advantages Quality Objectives, Phase 5 Evaluate Project Success Includes Postmortem or Final Project Review, Phase 4: Close Project Includes Approval of Project, Phase 4: Close Project Includes Final Project Reports, Phase 2: Develop Project Charter and Detailed Project Plan Includes Organization of Project, 5 Phases of It Project Methodolgy Includes Phase 5 Evaluate Project Success, Phase 5 Evaluate Project Success Includes Evaluation, Define Overall Goal Is Guidline for Project, Phase 5 Evaluate Project Success Includes Project Team Evaluations, Phase 2: Develop Project Charter and Detailed Project Plan Includes Detailed Project Plan, Phase 2: Develop Project Charter and Detailed Project Plan Includes Project Charter, Phase 5 Evaluate Project Success Includes Third Part Review, 5 Phases of It Project Methodolgy Includes Phase 2: Develop Project Charter and Detailed Project Plan, Phase 4: Close Project Includes All Deliverables, Detailed Project Plan Advantages Provides Tactical Details