WARNING:
JavaScript is turned OFF. None of the links on this concept map will
work until it is reactivated.
If you need help turning JavaScript On, click here.
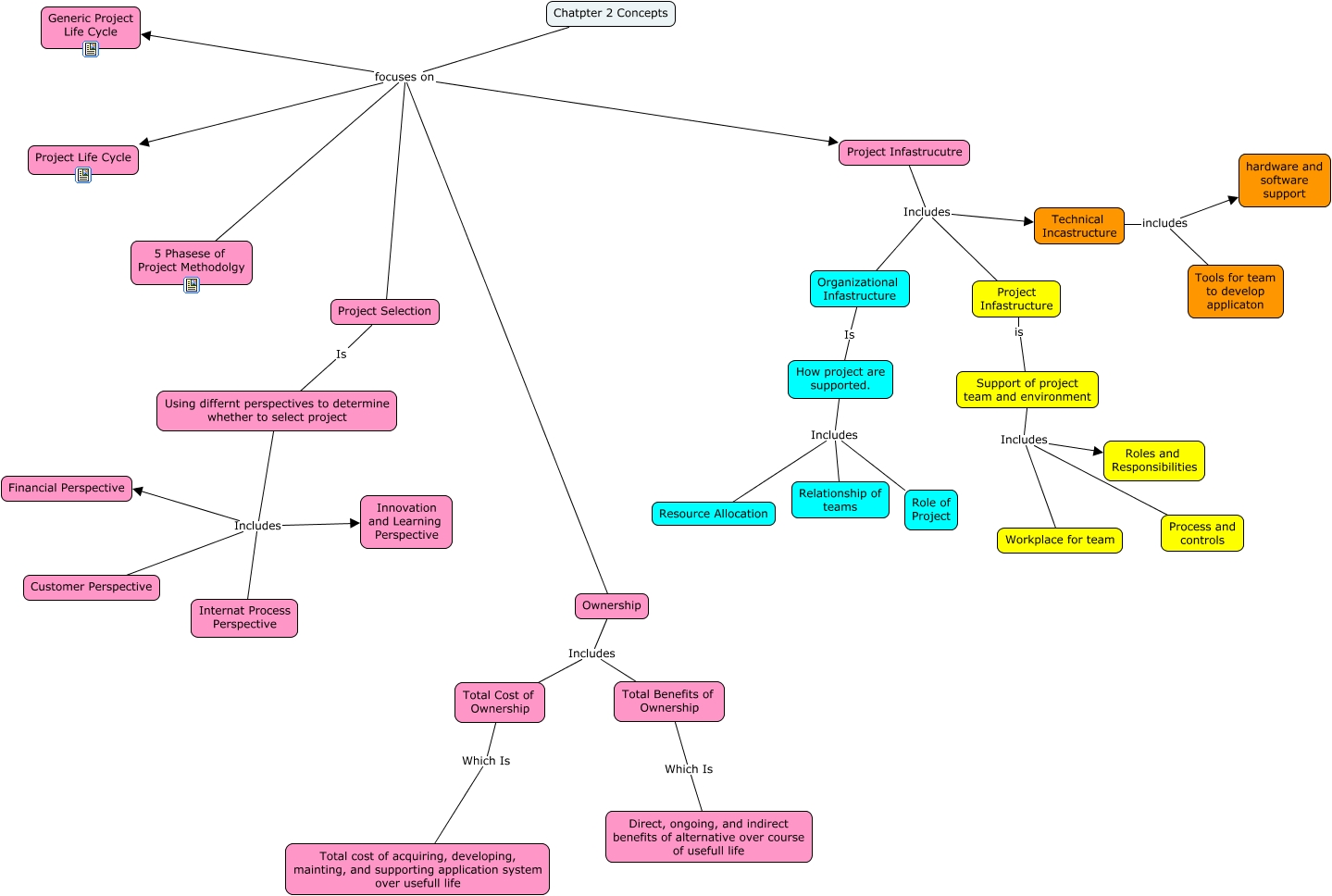
This Concept Map, created with IHMC CmapTools, has information related to: Chapter 2 Main, Project Infastructure is Support of project team and environment, Total Benefits of Ownership Which Is Direct, ongoing, and indirect benefits of alternative over course of usefull life, How project are supported. Includes Relationship of teams, Using differnt perspectives to determine whether to select project Includes Innovation and Learning Perspective, How project are supported. Includes Resource Allocation, Project Infastrucutre Includes Organizational Infastructure, Ownership Includes Total Cost of Ownership, Using differnt perspectives to determine whether to select project Includes Internat Process Perspective, Technical Incastructure includes Tools for team to develop applicaton, Project Selection Is Using differnt perspectives to determine whether to select project, Organizational Infastructure Is How project are supported., Total Cost of Ownership Which Is Total cost of acquiring, developing, mainting, and supporting application system over usefull life, Ownership Includes Total Benefits of Ownership, Chatpter 2 Concepts focuses on Ownership, Support of project team and environment Includes Process and controls, Support of project team and environment Includes Roles and Responsibilities, Chatpter 2 Concepts focuses on Project Infastrucutre, Chatpter 2 Concepts focuses on Generic Project Life Cycle, Using differnt perspectives to determine whether to select project Includes Financial Perspective, Chatpter 2 Concepts focuses on 5 Phasese of Project Methodolgy