WARNING:
JavaScript is turned OFF. None of the links on this concept map will
work until it is reactivated.
If you need help turning JavaScript On, click here.
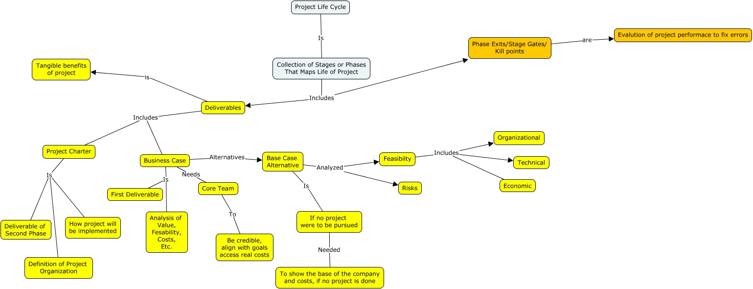
This Concept Map, created with IHMC CmapTools, has information related to: Chapter 2 Project Life Cycle, Business Case Is First Deliverable, Feasibilty Includes Economic, Project Charter Is How project will be implemented, Deliverables Includes Project Charter, Project Charter Is Deliverable of Second Phase, Business Case Alternatives Base Case Alternative, Core Team To Be credible, align with goals access real costs, Deliverables Includes Business Case, Base Case Alternative Is If no project were to be pursued, Feasibilty Includes Technical, Business Case Needs Core Team, Project Charter Is Definition of Project Organization, Phase Exits/Stage Gates/ Kill points are Evalution of project performace to fix errors, Collection of Stages or Phases That Maps Life of Project Includes Phase Exits/Stage Gates/ Kill points, Project Life Cycle Is Collection of Stages or Phases That Maps Life of Project, Business Case Is Analysis of Value, Fesability, Costs, Etc., If no project were to be pursued Needed To show the base of the company and costs, if no project is done, Deliverables is Tangible benefits of project, Base Case Alternative Analyzed Risks, Base Case Alternative Analyzed Feasibilty